Texas Instruments TPS56428同步降压转换器
Texas Instruments TPS56428同步降压转换器是D-CAP2模式同步降压转换器,针对各种电源总线调节应用进行了优化。它采用性价比高、器件数量少和待机电流小的解决方案,满足电源总线调节需求。D-CAP2 模式控制提供快速瞬态响应,无需外部补偿器件。这种自适应导通时间控制支持较高负载条件下的PWM模式和轻负载时高级生态模式操作之间的无缝过渡。Advanced Eco-mode™(高级生态模式)在较轻负载条件下比传统跳跃模式保持的效率高。TPS56428还具有一个专有电路,以适用较低的等效串联电阻 (ESR) 输出电容器,如POSCAP或SP-CAP和超低ESR陶瓷电容器。特性
- D-CAP2™模式在650kHz切换,支持快速瞬态响应、陶瓷电容器
- VIN输入电压范围:4.5V至18V
- 输出电压范围:0.6V至7.0V
- 高级Eco-mode模式,提高轻负载效率
- 针对较低占空比优化的集成式FET - 68mΩ(高测)和37mΩ(低测)
- 关断电流小于10µA
- 初始参考电压精度:1%
- 支持带预偏置输出的软启动
- 逐周期过流限制
- 电源正常输出
- 固定软启动:1.0ms
应用
- 数字电视、高清视频设备
- 网络家庭终端
- 数字机顶盒 (STB)
- 网络控制器
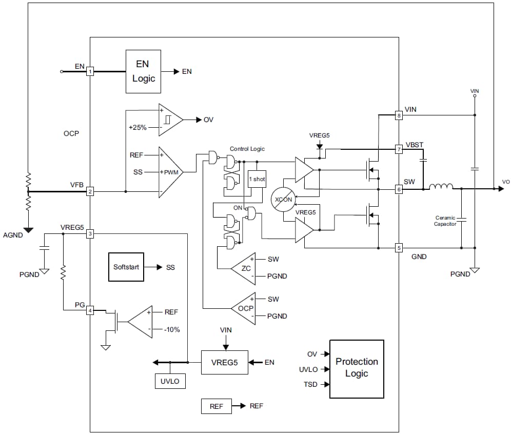
功能框图
发布日期: 2016-01-20
| 更新日期: 2022-03-11
