TPS566231和TPS566231P在Eco-Mode™模式下工作,可在轻负载工作时实现高效率,具有ULQ™(超低静态电流)特性,可实现50uA静态电流,从而在低功耗应用中延长电池续航时间。TPS566238和TPS566238P在连续电流模式下工作,在所有负载条件下保持较低的输出纹波。TPS566231和TPS566238软启动时间可通过SS引脚进行调节。TPS566231P和TPS566238P通过PG引脚指示电源良好状态。
Texas Instruments TPS566231/TPS566238可支持高达98%占空比运行,并通过OVP、OCP、UVLO、OTP和UVP集成全面保护功能,具有断续模式。它们均采用9引脚1.5mm x 2.0mm HotRod™封装。指定结温范围为-40°C至+125°C。
特性
- 配置用于严苛的应用
- 输入电压范围:3V至18V
- 输出电压范围:0.6V至7V
- 6A连续输出电流
- 基准电压:0.6V ±1% (25°C)
- 最大占空比:98%
- 开关频率:600kHz
- 非锁存OC、OV、UV和OT保护
- 内置输出放电功能
- 各种引脚兼容选项
- TPS566231和TPS566238,带SS引脚,用于调整软启动时间
- TPS566231P和TPS566238P,带PG引脚,用于电源良好指示器
- TPS566231和TPS566231P(自动跳跃模式)
- TPS566238和TPS566238P(连续电流模式)
- 小型解决方案,易于使用
- 集成功率MOSFET,RDS(on)为20.8mΩ和10.6mΩ
- D-CAP3™架构控制,可实现快速瞬态响应和内部补偿
- 1.5mm × 2.0mm HotRod™QFN封装
应用
- 数字电视、机顶盒、游戏机
- 服务器、存储和网络负载点
- 工业PC、IP摄像头和工厂自动化应用
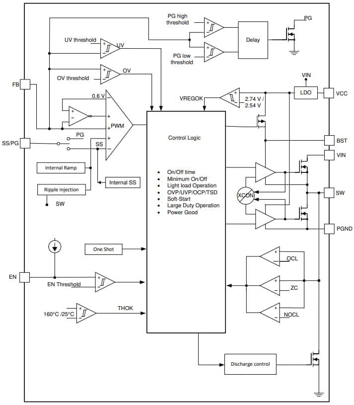
功能框图
发布日期: 2021-03-10
| 更新日期: 2022-03-11

