Texas Instruments TPS56624x使用D-CAP3拓扑提供快速瞬态响应并支持低ESR输出电容器,无需外部补偿。该器件具有GND和AGND两个接地端,将其连接在一起可获得出色的热性能。AGND还提供良好的负载和线路调节。该器件支持高达98%的占空比运行。
TPS566242采用ECO模式运行,可在轻负载运行期间保持高效率。TPS566247采用FCCM模式运行,可在所有负载条件下保持相同的频率和较低的输出纹波。该器件通过OVP、OCP、UVLO、OTP和UVP(断续模式)提供全面保护。该器件采用1.6mm × 1.6mm SOT563封装,具有经过优化的引脚排列,有助于轻松实现PCB布局。额定结温范围为-40°C至125°C。
特性
- 配置用于各种应用
- 输入电压范围:3V至16V
- 输出电压范围:0.6V至7V
- 参考电压:0.6V
- 参考精度:±1%(25°C时)
- 参考精度:±1.5%(–40°C至125°C时)
- 集成式27.7mΩ与14.8mΩ RDSON FET
- 低静态电流:120µA
- 开关频率:600kHz
- 支持98%最大占空比运行
- 精密EN阈值电压
- 固定软启动时间:1.39ms(典型值)
- 解决方案尺寸小巧且易于使用
- 轻负载下TPS566242采用ECO模式,TPS566247采用FCCM模式
- 完整P2P产品系列的一部分,包括适用于4A/5A/6A和FCCM/DCM运行模式的解决方案
- D-CAP3™控制拓扑
- 支持带预偏置输出的启动
- 非锁存OV/OT/UVLO保护
- UV保护的断续模式
- 逐周期OC和NOC限制
- 6引脚SOT563封装
应用
- LCD TV、STB和DVR、流媒体播放器
- IP网络摄像头、视频门铃、楼宇安全网关
- WLAN/Wi-Fi接入点、调制解调器(电缆/DSL/GFAST)、固态硬盘
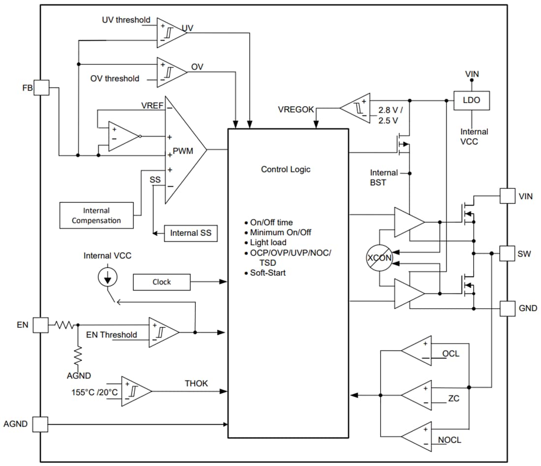
功能框图
发布日期: 2022-05-23
| 更新日期: 2023-03-15

