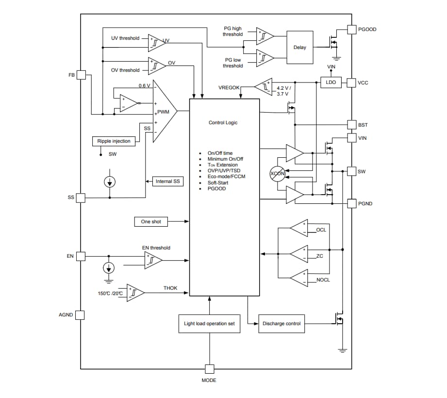
TPS56C230 12A同步降压转换器设有MODE引脚,可用于设置Eco-mode或FCCM模式,以实现轻负载运行。Eco-mode模式支持在轻负载运行期间保持高效率,FCCM工作模式则支持在轻负载下保持低输出纹波。TPS56C230支持内部和外部软启动时间选项。该器件具有1.2ms的内部固定软启动时间,但如果应用需要更长的软启动时间,则可以使用外部SS引脚,通过连接外部电容器来实现。TPS56C230集成了电源正常状态指示器并具备输出放电功能。它具备全面的保护特性,包括OVP、UVP、OCP、OTP和UVLO。
TPS56C230采用20引脚3.0mm × 3.0mm HotRod封装,额定结温范围为–40°C至+125°C。
特性
- 输入电压范围:4.5V至18V
- 输出电压范围:0.6V至5.5V
- 支持12A连续输出电流
- D-CAP3™架构控制,可实现快速瞬态响应
- 反馈电压精度:±1% (25°C)
- 集成17mΩ和5.9mΩ FET
- 可通过MODE引脚选择Eco-mode™和强制连续导通模式 (FCCM)
- 开关频率:500kHz
- 可调软启动时间,默认为1.2ms
- 集成电源正常指示器
- 内置输出放电功能
- 逐周期过流保护
- 非锁存过压、欠压、过热和欠压锁定保护
- 工作结温范围:-40°C至+125°C
- 20引脚、3.0mm × 3.0mm HotRod™ VQFN封装
- 与8A TPS568230引脚对引脚兼容
- 使用TPS56C230并借助WEBENCH®电源设计器创建定制设计方案
应用
- 数字电视和机顶盒
- PC和工业PC
- 有线网络
- 分布式电源系统
简化示意图
功能框图
发布日期: 2019-11-25
| 更新日期: 2024-10-15

