Texas Instruments TPS59603-Q1同步降压FET驱动器
Texas Instruments TPS59603-Q1同步降压FET驱动器优化用于高频CPU VCORE应用。该器件具有各种高级特性,例如缩短死区时间驱动和自动过零功能,可优化整个负载范围内的效率。SKIP引脚提供CCM操作选项,支持对输出电压进行受控管理。另外,Texas Instruments TPS59603-Q1还支持两种低功耗模式。当PWM输入处于三态时,静态电流可降至130µA,并立即做出响应。当SKIP被保持在三态时,电流被减少至8µA(恢复切换通常需要20µs)。此驱动器与合适的TI控制器配对使用,能够成为出色的高性能电源系统。TPS59603-Q1器件采用节省空间的耐热增强型8引脚、2mm x 2mm可湿性侧面WSON封装,工作温度范围为 –40°C至125°C。特性
- 符合汽车应用类AEC-Q100标准
- 器件温度等级1:-40°C至+125°C
- 器件人体模型ESD分类等级H2
- 器件充电器件模型ESD分类等级C3B
- 减少死区时间驱动电路,优化CCM
- 自动过零检测,可优化DCM效率
- 多种低功耗模式,可优化轻负载效率
- 经优化的信号路径延迟,用于高频工作
- 集成式BST开关驱动强度针对低RdsON FET进行了优化
- 针对5V FET驱动器进行了优化
- 2.5V至28V转换输入电压范围(VIN)
- 2mm × 2mm 8引脚WSON热敏焊盘封装,带可润湿侧翼
应用
- 采用高频CPU的汽车后座娱乐 (RSE) 平板电脑
- 汽车ADAS处理器内核电源
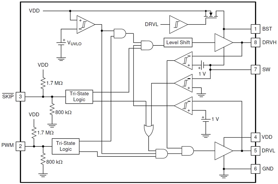
功能框图
发布日期: 2020-04-21
| 更新日期: 2025-03-06
