特性
- 输入电压范围:0.5V至4.4V
- 启动时的最小输入电压为0.9V
- 可设置的输出电压范围:1.8V至4.0V
- 效率高达91%(VIN = 2.4V,VOUT = 3.3V且IOUT = 1.5A时)
- 2.0MHz开关频率
- IOUT > 1.5A,VOUT = 3.3V(VIN > 1.8V时)
- 17µA典型静态电流
- -40°C至125°C温度范围内的基准电压精度为±2.5%
- 轻负载下的脉冲频率调制 (PFM) 工作模式
- 关断时输入与输出真正断开
- 输出过压保护
- 输出短路保护
- 热关断保护
- 2mm × 2mm WSON封装
应用
- 电池供电型物联网设备
- 游戏控制
- 恒温器
- 便携式医疗设备
- 超级电容备用系统
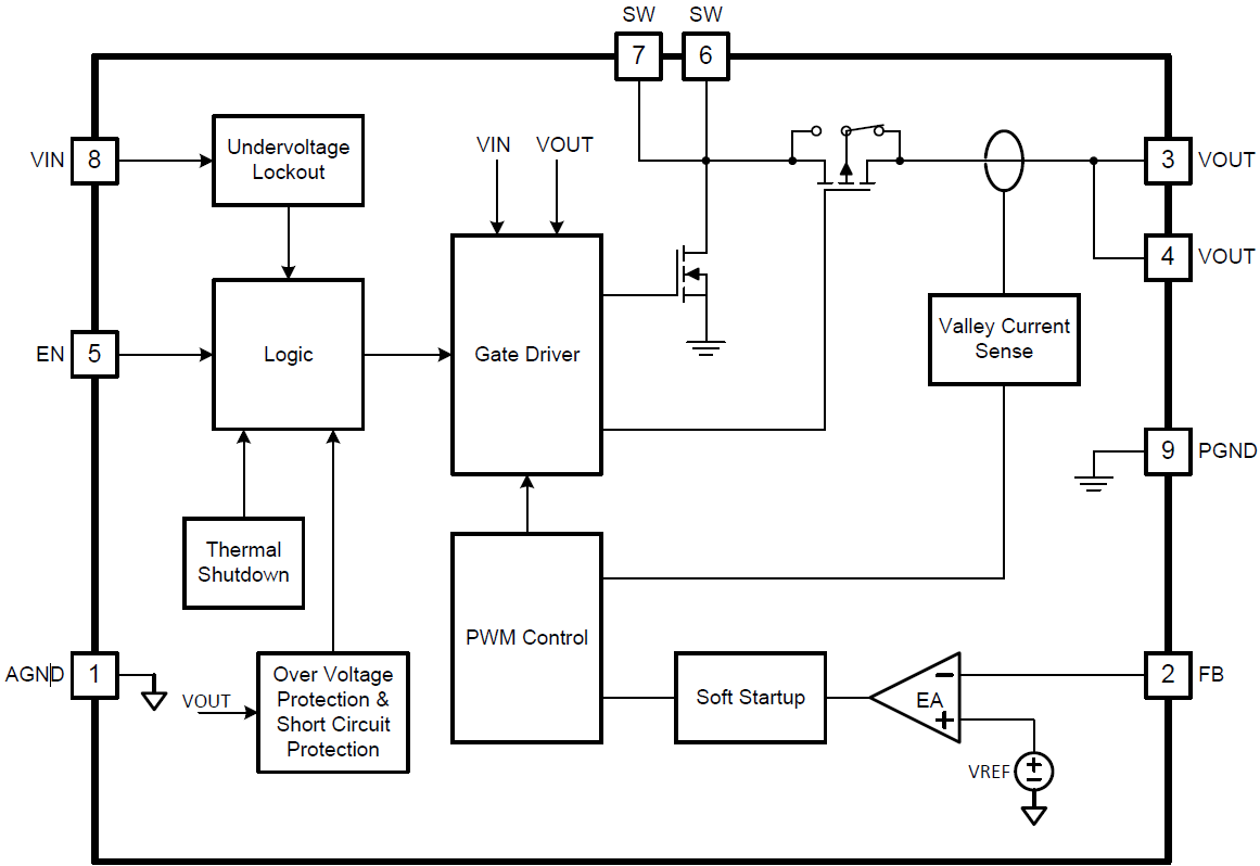
功能框图
发布日期: 2016-06-01
| 更新日期: 2022-03-11

