当输入电压低于1.5V甚至降至1V时,TPS61022的开关频率逐渐降至0.6MHz。在轻负载条件下,MODE引脚将TPS61022的工作模式设定为省电模式或强制PWM模式。TPS61022在轻负载条件下仅消耗VOUT处的26µA静态电流。关断期间,该器件与输入电源完全断开。TPS61022具有5.7V输出过压保护、输出短路保护和热关断保护特性。
特性
- 输入电压范围:0.5V至5.5V
- 启动时的最小输入电压为1.8V
- 输出电压设置范围:2.2V至5.5V
- 两个12mΩ (LS)/18mΩ (HS) MOSFET
- 8A谷值开关电流限制
- 效率:94.7%(VIN = 3.6V,VOUT = 5V,IOUT = 3A)
- 开关频率:1MHz (VIN >1.5V); 0.6MHz (VIN <1V)
- -40°C至+125°C温度范围内的基准电压精度为±2.5%
- 轻负载运行时引脚可选自动PFM工作模式或强制PWM工作模式
- 直通模式 (VIN > VOUT)
- 关断期间输入和输出之间真正断开
- 输出过压和热关断保护
- 输出短路保护
- 2mm×2mm VQFN 7引脚封装
应用
- USB端口
- 备用超级电容器
- GPRS电源
典型应用电路
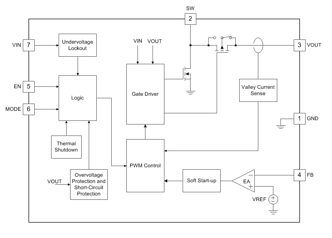
框图
发布日期: 2019-05-02
| 更新日期: 2023-09-07

