在轻负载条件下,TI TPS61033x/TPS61033x-Q1从VIN 消耗的静态电流为20µA。TPS61033x与输入电源完全断开,在关断期间仅消耗0.1µA的电流,以延长电池寿命。
该转换器具有5.75V输出过压保护、输出短路保护和热关断保护功能。
TPS61033/TPS61033x-Q1采用2.1mm × 1.6mm SOT583封装,外部元件最少,解决方案尺寸极小。TPS61033x-Q1器件通过了AEC-Q100认证,适合汽车应用。
特性
- 两个谷值开关电流限制选项
- TPS61033:5.5A(典型值)
- TPS610333:1.85A(典型值)
- 高效率和功率容量
- 两个25mΩ (LS)/46mΩ (HS) MOSFET
- 使用小型L-C,最高支持2.4MHz
- 在VIN = 3.3V、VOUT = 5V和IOUT = 1A的条件下,效率高达93.42%
- 在 VIN = 3.3V、VOUT = 5V和IOUT = 2A的条件下,效率高达90.78%
- 延长系统运行时间
- 输入VIN 引脚的典型静态电流:20μA
- 输入VOUT 引脚的典型静态电流:5.3μA
- 关断电流典型值为0.1μA
- 输入电压范围:1.8V至5.5V
- 输出电压范围:2.2V至5.5V
- 当FB连接到VIN 时输出电压固定为5.0V
- 在–40°C至+125°C温度范围内,参考电压精度为±1.5%
- 具有窗口比较器的电源正常输出
- 在轻负载条件下,可通过引脚选择自动PFM或强制PWM模式
- VIN > VOUT 时的直通模式
- 安全性及可靠运行特性
- 关断期间输入和输出之间真正断开
- 输出过压和热关断保护
- 输出短路保护
- 2.1mm × 1.6mm SOT583 8引脚封装
应用
- 平板电脑(多媒体)
- 智能扬声器
- 移动POS
典型应用电路
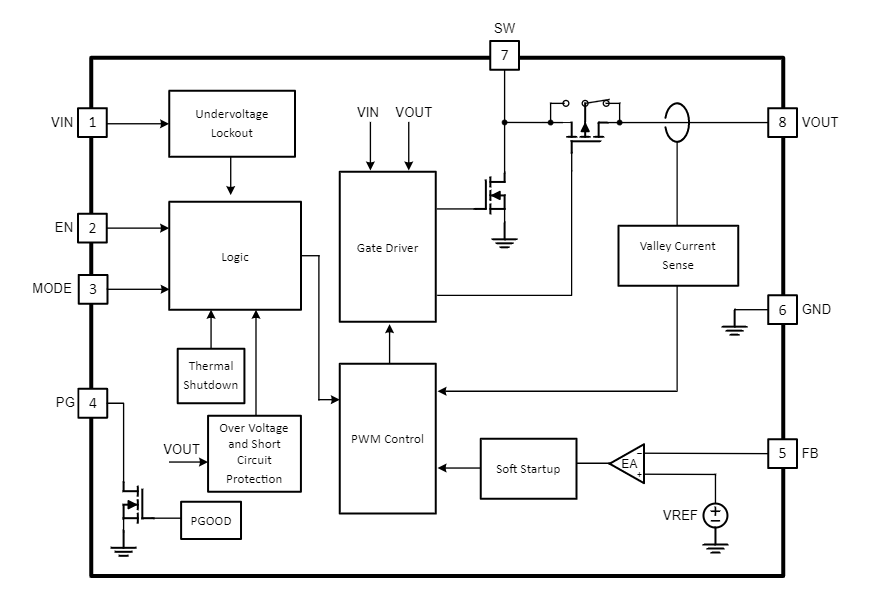
方框图
发布日期: 2023-04-26
| 更新日期: 2024-03-11

