特性
- 符合汽车应用类AEC-Q100标准:
- 器件温度等级2:-40°C至+105°C,TA
- 输入电压范围:2.3V至6V
- 18.5V升压转换器,具有2A开关电流
- 650kHz或1.2MHz可选开关频率
- 可调节软启动
- 热关断
- 欠压闭锁
- 8引脚VSSOP封装
应用
- 汽车信息娱乐与仪表盘
- 仪表板、音响主机
- 无线电、导航
- 音频放大器
- 汽车车身电子设备
- 车身控制模块
- 网关
- 远程信息处理和紧急呼叫 (E-call)
- 高级辅助驾驶系统 (ADAS)
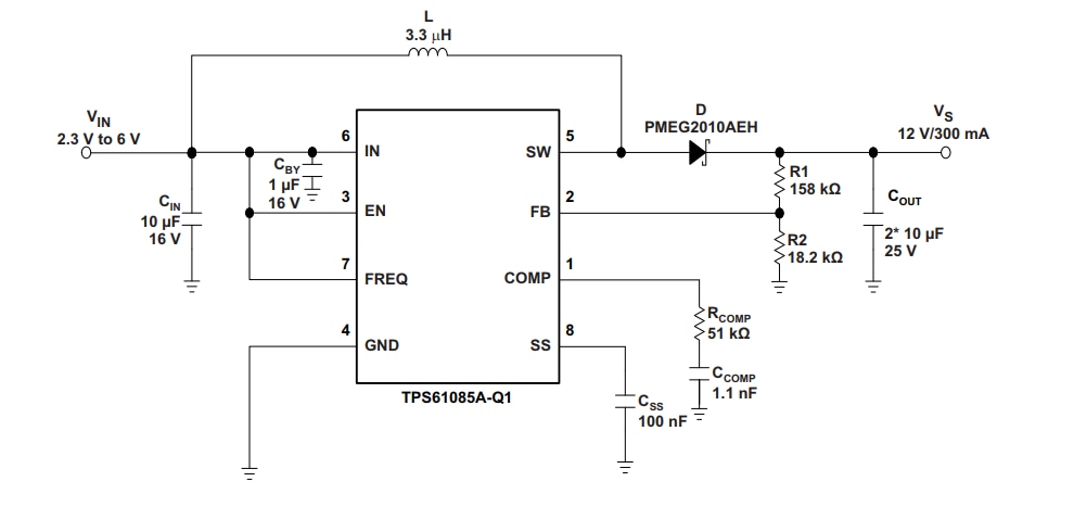
简化示意图
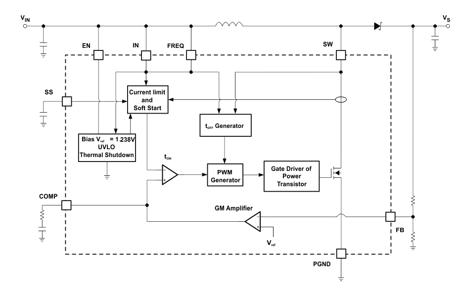
框图
发布日期: 2019-04-24
| 更新日期: 2025-03-06

