Texas Instruments TPS61099x同步升压转换器
Texas Instruments TPS61099x同步升压转换器具有1µA超低静态电流。该器件专为由碱性电池、镍氢可充电电池、锂锰电池或可充电锂离子电池供电的产品而设计。该器件设计用于在轻载条件下能够高效运行,这对延长电池使用寿命至关重要。TPS61099x升压转换器采用迟滞控制拓扑,可在静态电流最低的情况下实现最高效率。该器件在轻载条件下仅消耗1µA静态电流;当负载为10µA,采用固定输出电压版本时,可实现高达75%的效率。TPS61099x在3.3V至5V转换过程中的输出电流高达300mA,在200mA负载条件下可实现高达93%的效率。特性
- 600nA超低IQ流入VOUT引脚
- 400nA超低IQ流入VIN引脚
- 工作输入电压范围为0.7V至5.5V
- 可调输出电压范围为1.8V至5.5V
- 提供固定输出电压版本
- 最小开关峰值电流限值为0.8A
- 降压模式下的稳压输出电压
- 关断期间真正实现断开
- 使用固定输出电压版本时,10µA负载条件下的效率高达75%
- 在10mA至300mA负载条件下,效率高达93%
- 6焊球1.23mm x 0.88mm WCSP封装和2mm x 2mm WSON封装
应用
- 存储器液晶显示屏 (LCD) 偏置
- 光学心率监视器LED偏置
- 可穿戴应用
- 便携式产品
- 电池供电系统
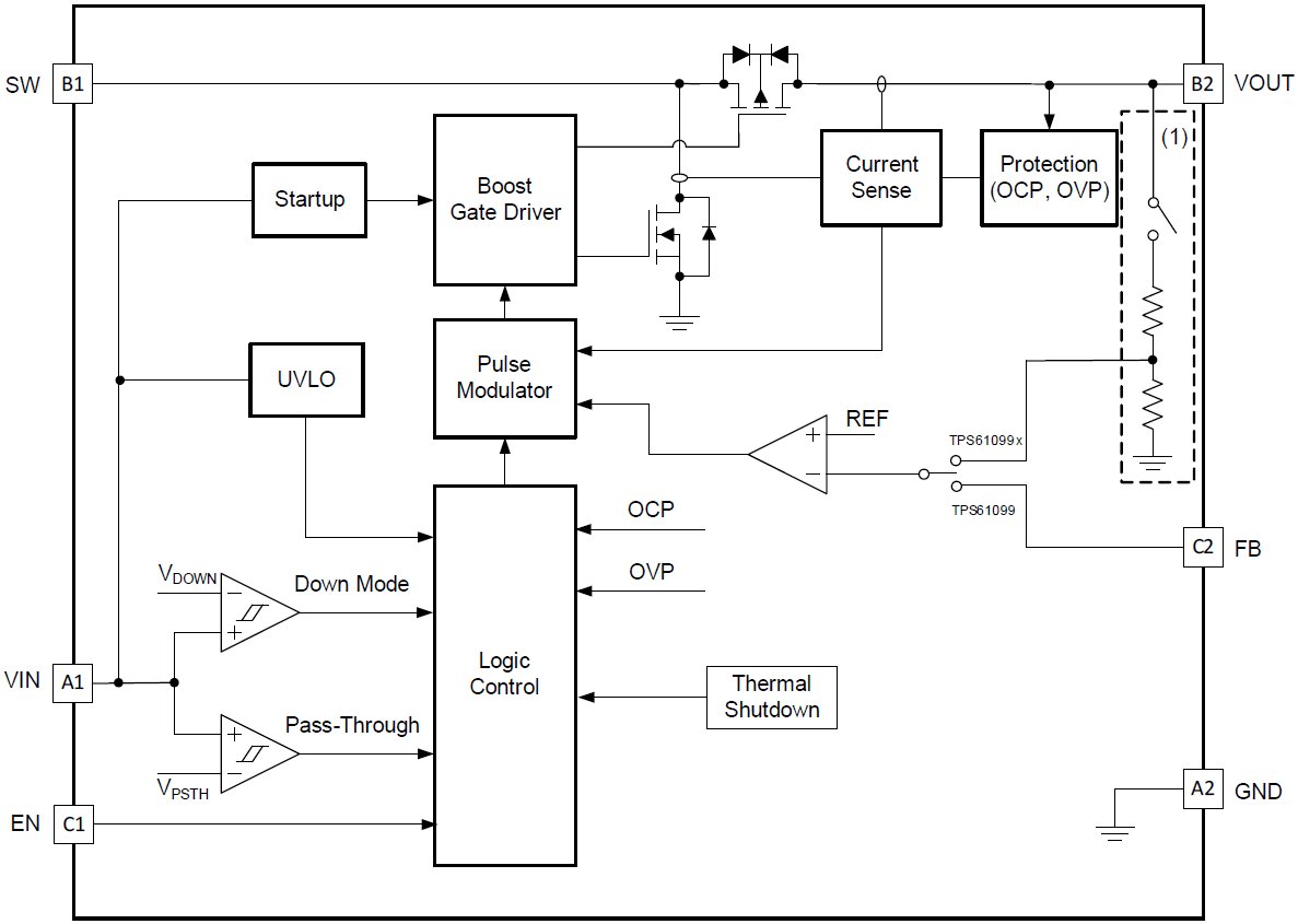
功能框图
发布日期: 2017-08-10
| 更新日期: 2023-01-11
