Texas Instruments TPS6125xA 4A升压转换器
Texas Instruments TPS6125xA 4A升压转换器为电池供电便携式应用提供了电源解决方案。该器件的输入电压范围为2.3V到5.5V,支持具有扩展电压范围的锂离子电池供电应用。该器件有4.5V、4.7V、5V和5.2V的不同固定输出电压版本可供选择。TPS6125xA支持在电池放电电压低至3V时提供高达1500mA的负载电流。TPS6125xA在3.8MHz的典型开关频率下工作。TPS6125xA可在自动PFM模式、强制PWM模式或超声模式下灵活配置。自动PFM模式可在轻负载下实现高效率。强制PWM模式可使开关频率在整个负载范围内保持恒定。超声模式可使开关频率在任何负载条件下均大于25kHz,以避免噪声。特性
- 宽输入电压范围:2.3V至5.5V
- 固定输出电压:4.5/4.7/5.0/5.2V
- 集成两个FET:35mΩ LS-FET和60mΩ HS-FET
- IOUT≥1500mA(连续,VOUT=5V和VIN≥3V)
- 42µA输入静态电流
- 4A开关谷值电流限制
- 3.8MHz开关频率
- 可选的自动PFM、强制PWM和超声波模式
- 支持直通模式
- ±2%输出电压准确度
- 软启动时间:600µs
- 断续模式短路保护
- 在关断时负载断开连接
- 热关断
- 解决方案总尺寸:<25mm2
应用
- 智能手机
- 便携式扬声器
- USB充电端口
- NFC PA电源
- 锂电池至5V电源转换
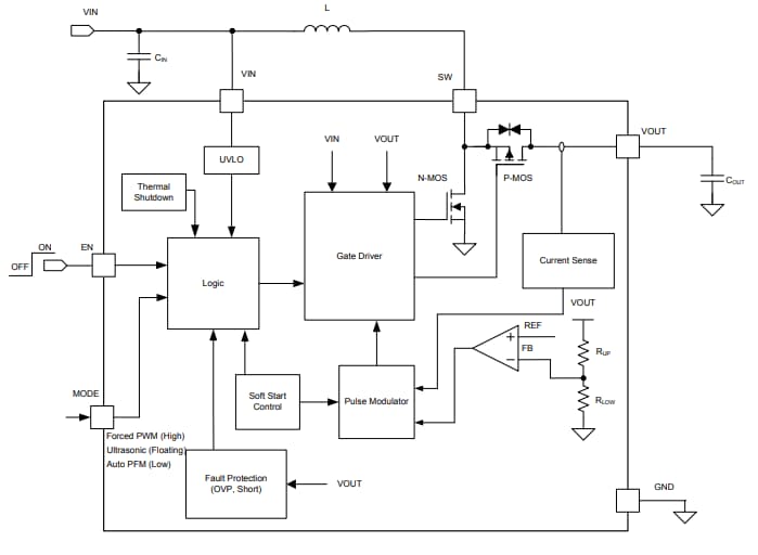
框图
发布日期: 2017-05-24
| 更新日期: 2022-05-17
