TPS61289具有可调开关电流限制功能。此外,该器件还提供VHIGH过压和欠压保护、逐周期过流保护和热关断保护。Texas Instruments TPS61289采用2.5mmx3.0mm VQFN HotRAID™ Lite封装,解决方案尺寸极小,外部元件数量极少。
特性
- VLOW电压范围:0.5V至23V
- 最小VLOW电压由VLOW/VHIGH比和频率决定
- VHIGH电压范围:4.5V至25V
- 引脚可选双向降压或升压模式
- 降压/升压强制PWM模式运行
- 高效率和功率能力
- 可编程电流限制:5 A至20 A
- 集成式8.5mΩ高侧MOSFET
- 开关频率
- FSW :250kHz(VLOW>1.7V时)
- FSW 低至100kHz(VLOW<1.5V时)
- FSW 低至50kHz(VLOW<0.5V时)
- 200mV迟滞可防止频率抖动
- 与外部时钟同步功能
- 丰富的保护特性
- VHIGH过压保护(27V时)
- VHIGH欠压保护(3.1V时)
- VCC 欠压保护(2.15V时)
- 精密EN/UVLO阈值
- 逐周期过流保护
- 热关断
- 2.5mm × 3.0mm VQFN 14 HotRAID™ Lite封装
应用
- 电池测试系统 (BTS)
- 超级电容或备用电池电源转换器
- USB Type-C®供电
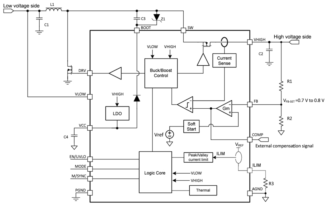
功能框图
发布日期: 2024-03-27
| 更新日期: 2024-04-23

