Texas Instruments TPS61372同步升压转换器
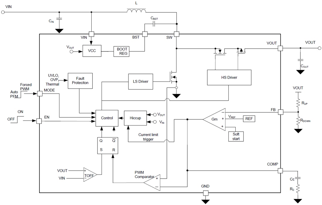
Texas Instruments TPS61372同步升压转换器是内置负载断开功能的完全集成型转换器。该器件支持高达16V的输出电压,电流限制为3.8A。该器件具有2.5V至5.5V的输入电压范围,可支持通过单节锂离子电池或5V总线供电的应用。TPS61372以自适应关断时间控制拓扑为基础,采用了峰值电流模式。在中等负载到重负载条件下,该器件可在1.5MHz PWM模式下工作。在轻负载条件下,该器件可通过MODE引脚连接配置为自动PFM或强制PWM模式。自动PFM模式的优势是可在轻负载条件下实现高效率。强制PWM模式则可以在整个负载范围内保持恒定开关频率。TPS61372具有软启动功能,可最大限度地减小启动期间的浪涌电流。TPS61372可在关断时断开负载,并提供断续模式输出短路保护。该器件还具有输出过压和热关断保护功能。TPS61372具有紧凑的解决方案尺寸,采用16引脚WCSP 1.57mm×1.52mm封装,高度为0.5mm。
特性
- 输入电压范围:2.5V至5.5V
- 输出电压范围:高达16V
- 导通电阻
- 低侧FET - 33mΩ
- 高侧FET - 104mΩ
- 开关峰值电流限制:3.8A
- 来自VIN的静态电流:74µA
- 来自VOUT的静态电流:10µA
- 来自VIN的关断电流:1µA
- 开关频率:1.5MHz
- 软启动时间:0.9ms
- 断续模式输出短路保护
- 可选自动PFM和强制PWM
- 在关断时负载断开连接
- 外部环路补偿
- 输出过压保护
- 1.57mm×1.52mm×0.5mm 16引脚WCSP
应用
- RF PA驱动器
- NAND闪存
- 后备电源
- 电机驱动器
- 光学传感器驱动器
功能框图
发布日期: 2019-03-27
| 更新日期: 2023-08-11
