TPS61376设有峰值电流模式,采用自适应关断时间控制拓扑。在中等负载到重负载条件下,该器件可在PWM模式下工作。在轻负载条件下,该器件进入PFM模式,从而在整个负载电流范围内保持高效率。TPS61376还集成有多种强大的保护特性, 其中包括过压保护、逐周期过流保护和热关断。Texas Instruments TPS61376具有非常小的解决方案尺寸,采用2.5mm × 2.0mm HotRod简易版VQFN™封装。
特性
- 宽输入电压和输出电压范围
- 输入电压范围:2.9V至23V
- 输出电压范围:4.5V至25V
- 峰值电感电流限制高达4.5A
- 可编程输入平均电流限制范围:0.1A至3A
- 开关频率
- TPS61376: 1.2MHz
- TPS613761: 650KHz
- 集成两个MOSFET
- ISO FET (40mΩ)
- 低侧FET (50mΩ)
- 运行安全可靠
- 输出过压保护
- 逐周期过流保护
- EN关断期间输入和输出之间真正断开
- 热关断
- 精密EN/UVLO阈值
- 外部环路补偿
- 2.5mm × 2.0mm HotRod™简易版VQFN封装
应用
- ePOS零售自动化和支付
- 条形码扫描器
- 智能扬声器
- 家电
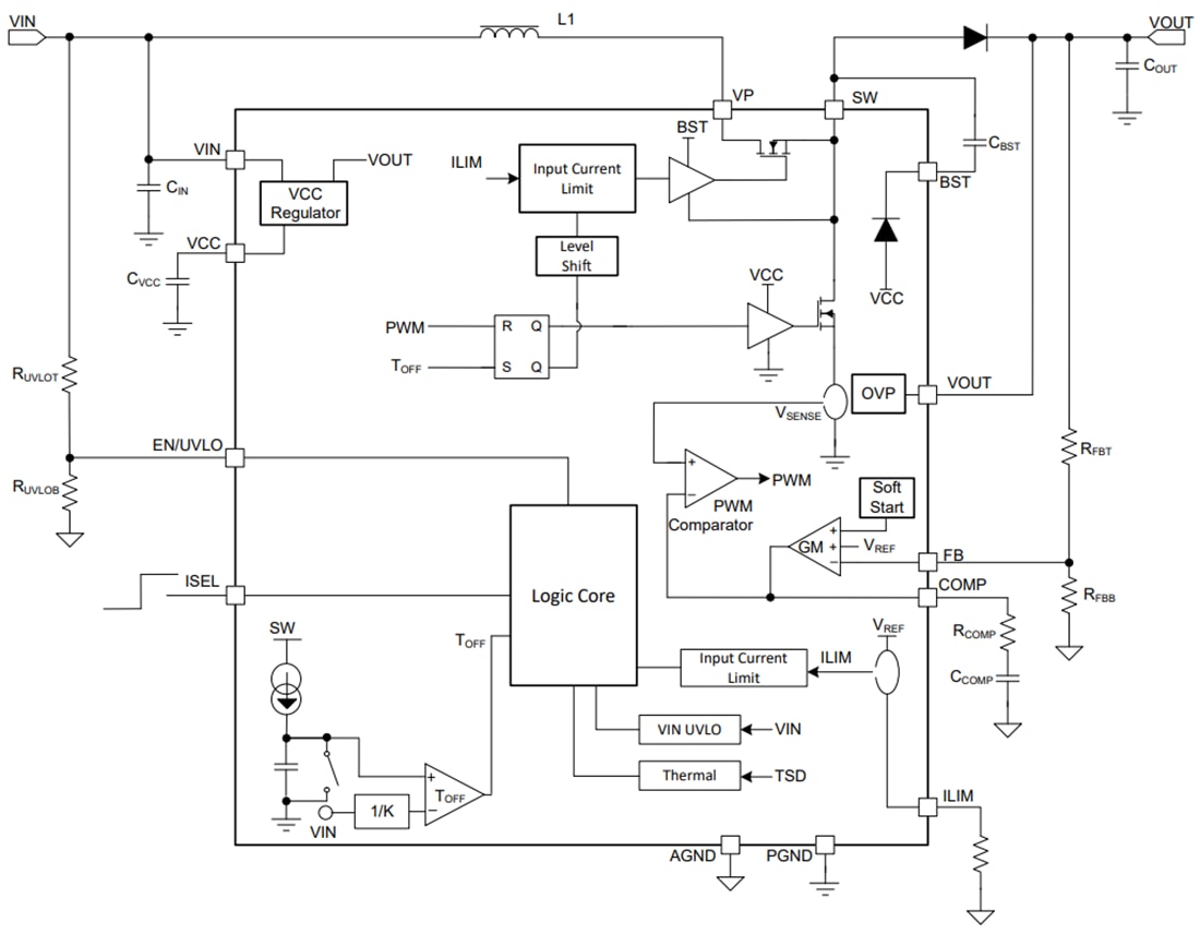
功能框图
发布日期: 2022-11-09
| 更新日期: 2022-11-11

