Texas Instruments TPS61391升压转换器
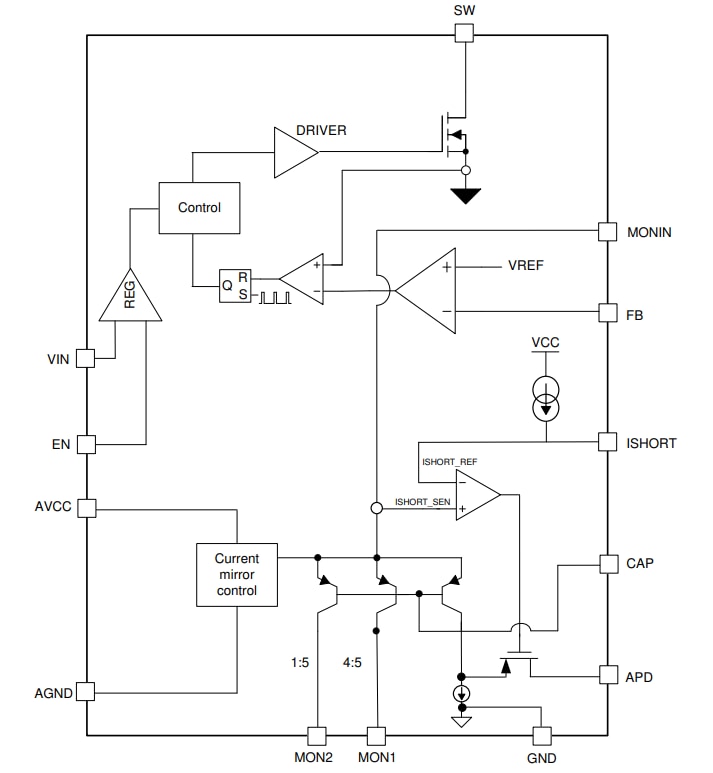
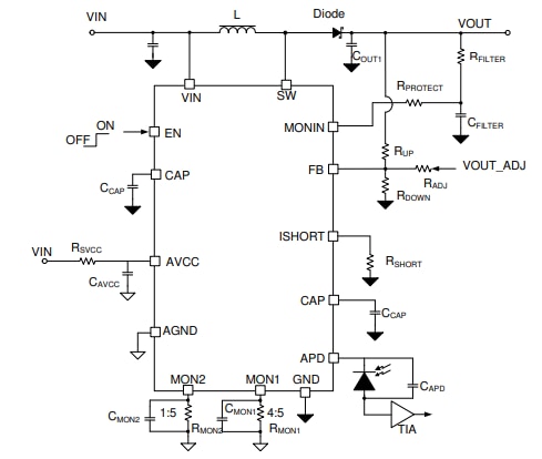
Texas Instruments TPS61391升压转换器是700kHz脉宽调制 (PWM) 升压转换器,具有85V开关FET。85V开关FET可将低输入电压转换为较高电压,从而对APD进行偏置。这些升压转换器的输入电压范围为2.5V至5.5V,开关峰值电流高达1000mA。TPS61391升压转换器包括一个精确的电流镜,具有1:5或4:5可选增益选项。这些转换器提供集成的大功率光学保护,APD电源路径有额外FET串联,典型响应时间为0.5µs。TPS61391升压转换器采用3mmx3mm QFN封装,在下方设有裸露焊盘。典型应用包括APD偏置、光纤线路端子和高压传感器电源。特性
- 输入电压范围:2.5V至5.5V
- 输出电压高达85V
- 开关FET:0.9Ω R(DS)on
- 开关电流限制:1000mA
- 较高的光功率保护能力,响应时间为0.5µs
- 700kHz开关频率
- 静态电流:
- 110µA(自VIN)
- 340µA(自VOUT)
- 140µA(自AVCC)
- 软启动时间:4.8ms
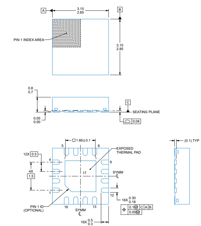
- 3mm x 3mm x 0.75mm QFN封装
应用
- APD偏置
- 光线路终端
- 高压传感器电源
框图
典型应用电路
尺寸 (mm)
发布日期: 2019-12-29
| 更新日期: 2024-02-23
