Texas Instruments TPS62088同步降压转换器

Texas Instruments TPS62088同步降压转换器经优化实现了小解决方案尺寸和高效率等特性。该器件的输入电压范围为2.4V至5.5V,支持常用电池技术。从中等程度的负载到高负载,此转换器运行在脉宽调制(PWM)模式并在轻负载电流时自动进入省电模式运行以在全部负载电流范围内保持高效率。4MHz的开关频率允许TPS62088使用小型外部元件。凭借其所有的DCS-control架构,可实现出色的负载瞬态性能和输出电压调节精度。其他特性包括过流保护、热关断保护、有源输出放电以及电源良好指示等。

特性

  • DCS-Control™拓扑
  • 效率高达95%
  • 26mΩ和26mΩ内部功率MOSFET
  • 输入电压范围:2.4V至5.5V
  • 工作静态电流:4µA
  • 1%的输出电压精度
  • 4MHz开关频率
  • 针对轻载效率的省电模式
  • 100%占空比,可实现最低压差
  • 有源输出放电
  • 电源良好输出
  • 热关断保护
  • 断续模式短路保护
  • 采用0.8mm x 1.2mm x 0.5mm 6引脚WCSP封装
  • 支持12mm2解决方案尺寸
  • 支持高度小于0.6mm的解决方案

应用

  • 固态硬盘
  • 可穿戴产品
  • 智能手机
  • 摄像头模块
  • 光学模块

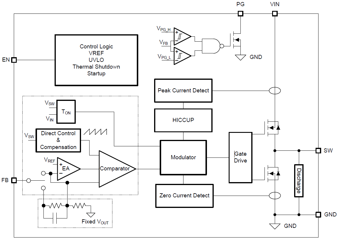
功能框图

Texas Instruments TPS62088同步降压转换器
发布日期: 2018-03-21 | 更新日期: 2022-10-31