Texas Instruments TPS62089AEVM 评估板

Texas Instruments TPS62089AEVM评估板设计用于评估TPS62089A,这是一款带有DCSControl™ 的2A降压转换器。该评估板采用微型1.2mm x 0.8mm WCSP封装,间距为0.4mm 。TPS62089AEVM 电路板提供1.8V输出电压,精度为1%,输入电压介于2.4V和5.5V之间,最大解决方案高度为1mm。该电路板是一种高效、微小的负载点 (POL) 转换器解决方案,适用于固态硬盘 (SSD)、可穿戴设备和智能手机等空间受限的应用。

特性

  • 输入电压范围:2.4 V至5.5 V
  • 输出电流:2 A
  • 最大解决方案高度:1 mm
  • 12mm2 整体解决方案尺寸
  • 静态电流:4 μA

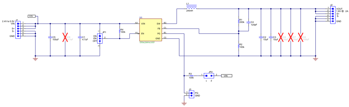
原理图

Texas Instruments TPS62089AEVM 评估板
发布日期: 2024-06-06 | 更新日期: 2024-06-19