Texas Instruments TPS62125降压转换器

Texas Instruments TPS62125 3 - 17V降压转换器是一款高效率的同步降压转换器,针对低功耗和超低功耗应用进行了优化,可提供最高300 mA的输出电流。3V至17V的宽输入电压范围,支持四芯碱性电池和1至4芯锂电池串联,以及9V和15V的供电应用。TITPS62125降压转换器内含精准的低功耗比较器,可作为输入的供应电压监控器(SVS)使用,以满足系统特定的升压和降压需求。  

特性

  • 3V至17V宽输入电压范围
  • 输入供应电压监控器(SVS),可调整阈值/迟滞,典型耗电量为6µA静态电流
  • 1.2V至10V宽输出电压范围
  • 13µA典型静态电流
  • 350nA典型关机电流
  • 流畅的省电模式转换
  • DCS-Control™架构
  • 低输出涟波电压
  • 最高1 MHz切换频率
  • 在宽广的VIN和VOUT范围下皆可达到最高效率
  • 与TPS62160/TPS62170脚位兼容
  • 100%工作周期模式
  • 电力良好漏极开路输出
  • 输出放电功能

应用

  • 嵌入式处理
  • 4芯碱性电池、1至4芯锂电池供电应用
  • 9V至15V待机电源
  • 能量收集
  • 逆变器(负VOUT

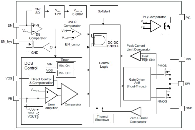
功能框图

框图 - Texas Instruments TPS62125降压转换器
发布日期: 2012-06-08 | 更新日期: 2022-03-11