Texas Instruments TPS6216x/TPS6216x-Q1降压转换器
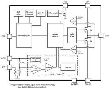
Texas Instruments TPS6216x/TPS6216x-Q1降压转换器是易于使用的同步降压直流/直流转换器,针对具有高功率密度的应用进行了优化。典型的2.25MHz高开关频率允许使用小电感器。借助该特性,还可通过采用DCS-Control™拓扑结构来提供快速瞬态响应以及高输出电压精度。TPS6216x/TPS6216x-Q1具有3V至17V宽工作输入电压范围,因此,非常适合用于由锂离子或者其它电池以及由12V中间电源轨供电的系统。所有这些器件在输出电压介于0.9V至6V之间时支持高达1A的持续输出电流(使用100%占空比模式)。此外,还可以通过配置使能引脚和开漏电源正常状态引脚实现电源排序。TPS6216x-Q1器件符合汽车应用类AEC-Q100标准。特性
- DCS-Control拓扑结构
- 输入电压范围:3V至17V
- 输出电流高达1A
- 可调输出电压:0.9V至6V
- 固定输出电压版本
- 无缝切换至省电模式
- 静态电流:17µA(典型值)
- 电源正常输出
- 100%占空比模式
- 短路保护
- 过热保护
- 与TPS62170和TPS62125引脚兼容
- 采用3.00mmx3.00mm 8引脚VSSOP和2.00mm×2.00mm 8引脚WSON封装
应用
- 标准12V导轨式电源
- 由单个或者多个锂离子电池供电的POL电源
- LDO替代品
- 嵌入式系统
- 数码相机、数码摄像机
- 移动电脑、平板电脑、调制解调器
发布日期: 2017-08-11
| 更新日期: 2022-04-11
