Texas Instruments TPS6218x 双相降压转换器
德州仪器 TPS6218x 双相降压转换器是适用于薄型电源轨的双相降压直流-直流转换器。它具有两个受峰值电流控制的相同电流平衡相位,适合在高度受限的应用中使用。这些器件可在 4V 到 15V 的宽输入电压范围内工作,因此特别适合通过多节锂离子电池或 12V 电源轨供电运行的系统。两相可持续提供 6A 输出电流(每相 3A),从而允许使用薄型外部元件。两相异相运行,这样可显著减小开关噪声。TPS6218x 可在超轻负载状态下自动进入节能模式以保持高效率。并且还集成有自动效率提高功能 (AEE™) 针对整个占空比范围。 这些器件提供电源正常信号和可调节软启动。 静态电流典型值为 28µA,并且能够在 100% 模式下运行,即便在最低输出电压下也不存在占空比限制。特性
- Dual-phase balanced peak current mode
- 4V to 15V input voltage range
- 0.9V to 6V output voltage range
- Output current up to 6A
- Typical Quiescent current of 28µA
- Output voltage accuracy of ±1% (PWM Mode)
- Automatic Efficiency Enhancement (AEE)
- Phase shifted operation
- Automatic power save mode
- Adjustable soft start
- Power good output
- Undervoltage Lockout
- HICCUP Over-Current protection
- Over Temperature protection
- NanoFree™ 2.14mm × 3.14mm DSBGA package
应用
- Low profile POL supply
- NVDC powered systems
- Dual/Triple cell Li-ion battery
- Ultra-portable/Embedded/Tablet PC
- Computing network solutions
- MicroServer, SSD
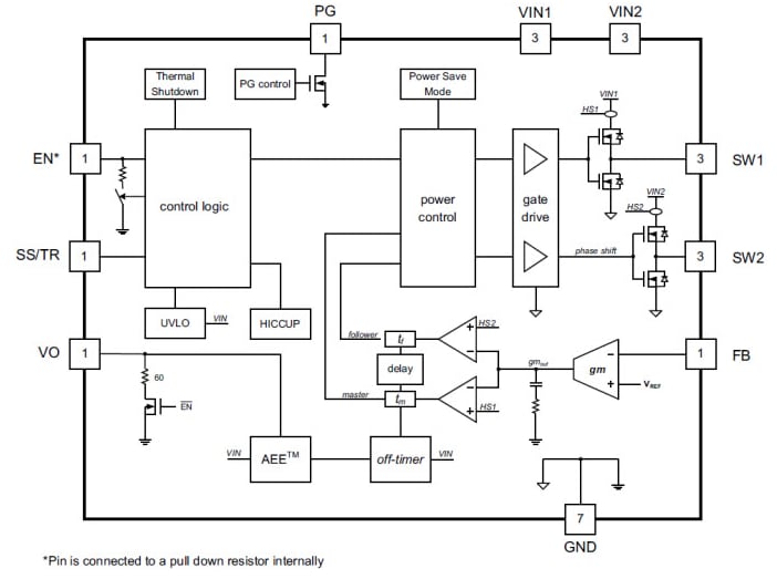
Functional Block Diagram
发布日期: 2014-10-06
| 更新日期: 2022-03-11
