由于开关频率为3.5MHz,该器件允许使用小型外部组件。TPS6283810通过DCS-control架构,可实现出色的负载瞬态性能和输出电压调节精度。该器件提供过流保护、热关断保护、主动输出放电和电源良好等内置保护功能。
特性
- DCS-Control™拓扑
- 1V固定输出电压,精度为1%
- 26mΩ和26mΩ内部功率MOSFET
- 输入电压范围:2.4V至5.5V
- 工作静态电流:4µA
- 3.5MHz开关频率
- 针对轻载效率的省电模式
- 有源输出放电
- 电源良好输出
- 热关断保护
- 断续模式短路保护
- 采用0.8 x 1.2 x 0.5mm 6引脚WCSP封装
应用
- 消费类无线模块
- 可穿戴产品
- 智能手机
- 光学模块
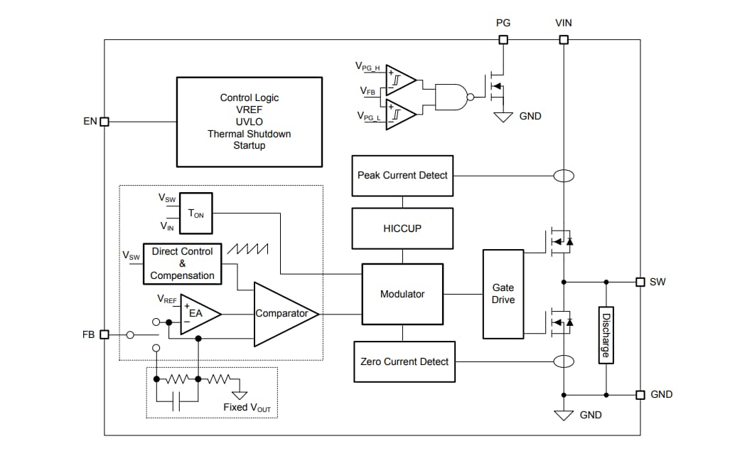
框图
典型应用电路
发布日期: 2019-02-20
| 更新日期: 2023-07-17

