Texas Instruments TPS6290x/TPS6290x-Q1降压转换器
Texas Instruments TPS6290x/TPS6290x-Q1高效、低IQ降压转换器是一款高效、小巧、灵活且简单易用的同步降压直流/直流转换器。2.5MHz或1.0MHz可选开关频率支持使用小型电感器,提供快速瞬态响应。该器件采用DCS-Control拓扑,支持±1%高VOUT精度。3V至17V宽输入电压范围支持各种标称输入,例如12V电源轨、单节或多节锂离子电池以及5V或3.3V电源轨。这些器件的连续输出电流高达1A (TPS62901)、2A (TPS62902) 或3A (TPS62903/TPS62903-Q1)。Texas Instruments TPS6290x/TPS6290x-Q1可以在轻负载时自动进入省电模式(如果选择了自动PFM/PWM),以保持高效率。此外,为了在非常小的负载下提供高效率,该器件具有4µA低典型静态电流。如果启用AEE(自动效率增强),则可以在VIN、VOUT和负载电流范围内提供高效率。该器件包括一个MODE/Smart-CONF输入,可设置内部/外部分频器、开关频率、输出电压放电以及自动省电模式或强制PWM操作。
该器件采用小型9引脚VQFN封装,尺寸为1.50mm × 2.00mm,脚距为0.5mm。TPS62903-Q1器件符合汽车应用类AEC-Q100标准。
特性
- 效率高,用于宽占空比和负载范围
- IQ=4µA(典型值)
- 可选开关频率:2.5MHz和1.0MHz
- RDS(ON):62mΩ高侧、22mΩ低侧
- 自动效率提高 (AEE)
- 1.5mm × 2.0mm小型VQFN封装,0.5mm脚距
- 连续输出电流
- TPS62901/TPS62901-Q1 - 高达1A
- TPS62902/TPS62902-Q1 - 高达2A
- TPS62903/TPS62903-Q1 - 高达3A
- 整个温度范围内(-40°C至150°C)反馈电压精度:±0.9%
- 可配置输出电压选项
- VFB外部分频器:0.6V至5.5V
- VSET内部分频器:0.4V至5.5V 16个选项
- DCS-Control™拓扑,具有100%模式
- 高度灵活且易于使用
- 优化引脚分配,用于单层路由
- 精密使能输入
- 强制PWM或自动省电模式
- 电源良好输出
- 可选有源输出放电
- 可调软启动和跟踪
- 无需外部自举电容器
应用
- 工厂自动化和控制
- 楼宇自动化
- 数据中心和企业计算
- 电机驱动系统
- 供电
- 个人电脑和笔记本电脑
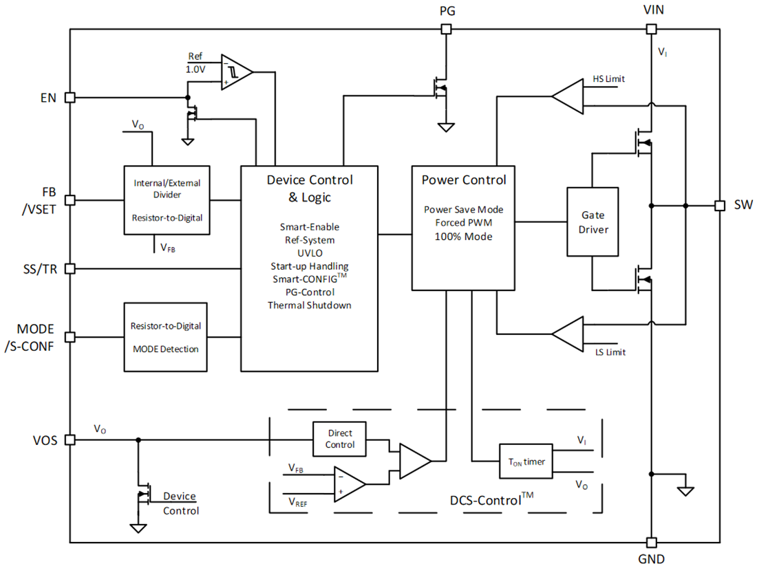
功能框图
发布日期: 2021-04-16
| 更新日期: 2023-10-23
