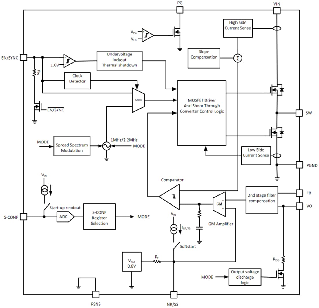
为进一步降低输出电压纹波,该器件集成了环路补偿,同可选的第二级铁氧体磁珠L-C滤波器一起发挥作用。该功能可使输出电压纹波低于10µVRMS 。通过连接到NR/SS引脚的电容器对内部电压基准进行滤波,实现了与低噪声LDO相似的低频噪声水平。可选的扩频调制方案可在更宽的范围内扩展直流/直流开关频率,从而降低混合杂散。
特性
- 低输出1/f噪声:< 20μVRMS(100Hz至100kHz)
- 通过铁氧体磁珠后,低输出电压纹波:< 10μVRMS
- 高PSRR:> 65dB(高达100kHz)
- 2.2MHz或1MHz固定频率峰值电流模式控制
- 可与外部时钟同步(可选)
- 集成环路补偿支持第二级L-C滤波器用铁氧体磁珠,具有30dB衰减(可选)
- 扩频调制(可选)
- 输入电压范围:3.0V至17V
- 输出电压范围:0.8 V至5.5 V
- RDSon :57mΩ/20mΩ
- 输出电压精度:±1%
- 精密使能输入支持
- 用户定义的欠压锁定
- 精确排序
- 可调节软启动
- 电源良好输出
- 输出放电(可选)
- 结温范围:-40°C至150°C
- 2.0mm × 2.0mm QFN,脚距为0.5mm
应用
- 电信基础设施
- 测试与测量
- 航空航天与国防(雷达/航空电子)
- 医疗
功能框图
发布日期: 2021-04-16
| 更新日期: 2025-05-06

