特性
- 低输出1/f噪声 < 20μVRMS(100Hz至100kHz)
- 低输出电压纹波:< 10μVRMS(在铁氧体磁珠后)
- 高PSRR:> 65dB(高达100kHz)
- 1.1MHz、700kHz或500kHz固定频率峰值电流模式控制
- 可与外部时钟同步(可选)
- 集成环路补偿支持用铁氧体磁珠实现30dB衰减的第二级L-C滤波器(可选)。
- 扩频调制(可选)
- 输入电压范围:3 V至17 V
- 输出电压范围:0.6 V至5.5 V
- 25mΩ/7mΩ RDSon
- 随温度变化的输出电压精度为±1%
- 精度使能输入支持:
- 用户定义的欠压锁定
- 精确排序
- 可调节软启动
- 电源良好输出
- 输出放电(可选)
- -40 °C至150 °C结温范围
- 间距0.5mm的2mm x 3mm QFN封装
应用
- 电信基础设施
- 测试与测量
- 航空航天与国防(雷达、航空电子)
- 医疗
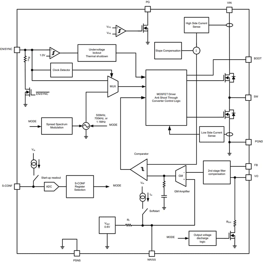
功能框图
输出噪声与频率的关系
原理图
发布日期: 2025-01-24
| 更新日期: 2025-03-21

