TPS62A01-Q1降压转换器包括过流保护 (OCP)、热关断保护 (TS) 和电源良好 (PG) 等内置功能。典型应用包括前置摄像头、环视系统ECU和汽车仪表显示屏。TPS62A01-Q1降压式转换器符合汽车应用类AEC-Q100标准。
特性
- 符合汽车应用类AEC-Q100标准
- 2.5 V 到 5.5 V 的输入电压范围
- 可调输出电压范围:0.6V至VIN
- 低RDSON 开关:100mΩ和67mΩ
- 静态电流:<25µA
- 1.5%反馈精度(-40 °C至150 °C)
- 100%模式运行
- 开关频率:2.4MHz
- 提供省电模式或PWM选项
- 电源良好输出引脚
- 短路保护(HICCUP)
- 内部软启动
- 有源输出放电
- 热关断保护
- 器件温度等级1:-40°C至125°C TA 1
- 采用1.60 mm × 1.60 mm SOT563封装
应用
- 前置摄像头
- 环视系统ECU
- 汽车仪表盘显示
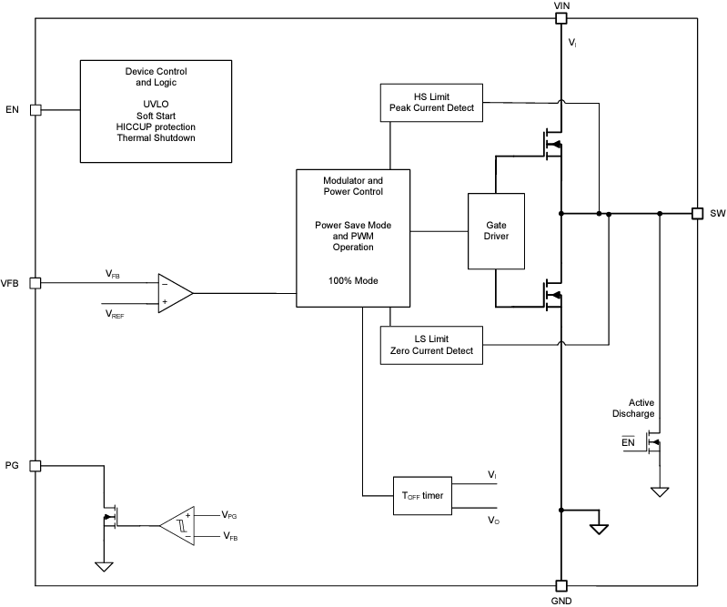
功能框图
典型应用电路图
发布日期: 2024-01-24
| 更新日期: 2024-02-05

