Texas Instruments TPS62A0x/-Q1/TPS62A0xA/-Q1可通过外部电阻器分压器实现可调输出电压。内部软启动电路可限制启动期间的浪涌电流。其他功能包括过流保护、热关断保护和电源良好等。该器件采用SOT-5X3封装。TPS62A0x-Q1/TPS62A0xA-Q1器件符合AEC-Q100标准,适用于汽车应用。
特性
- 2.5 V 到 5.5 V 的输入电压范围
- 可调输出电压范围:0.6V至VIN
- 180mΩ/120mΩ低RDSON 开关(1A)
- 静态电流:20 µA
- 1%反馈精度(0°C至125°C)
- 100%模式运行
- 开关频率:2.4MHz
- 提供省电模式或PWM选项
- 电源良好输出引脚
- 短路保护 (HICCUP)
- 内部软启动
- 输出放电
- 热关断保护
- 采用1.6mm × 1.6mm SOT563封装
- 与 TLV62585 引脚对引脚兼容
应用
- 多功能打印机
- 机顶盒
- 电视应用
- IP网络摄像头
- 无线路由器、固态硬盘
- 电池供电应用
- 通用负载点电源
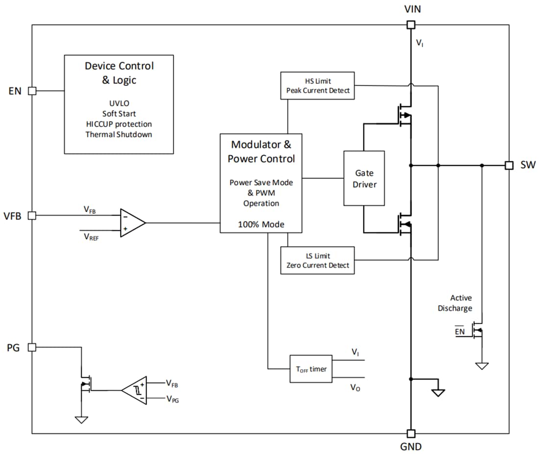
功能框图
发布日期: 2022-05-11
| 更新日期: 2025-09-03

