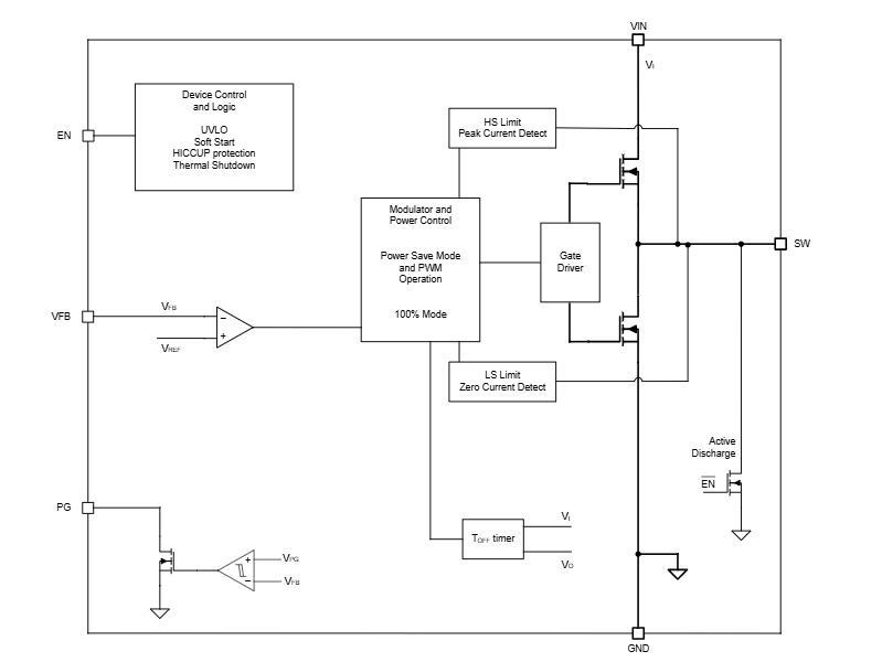
轻负载时,TPS62A03自动进入节能模式(PSM),从而在整个负载电流范围内保持高效率。TPS62A03A型号可在负载电流范围内以固定开关频率在PWM模式下工作。关断期间,两款器件的电流消耗均极低。
TI TPS62A03和TPS62A03A通过外部电阻分压器提供可调输出电压。内部软启动电路可限制启动期间的浪涌电流。过流保护和热关断功能可在故障情况下保护器件和应用。电源良好信号可演示输出电压是否正确调节。
TPS62A03x降压转换器采用SOT563封装。如果需要在更宽的温度范围内实现更高效率或更高精度,TPS62A03和TPS62A03A可以升级现有的基于TLV62585电源电路。
特性
- 42mΩ和27.5mΩ低RDSON 开关
- 输入电压范围:2.5 V至5.5 V
- 可调输出电压范围:0.6V至VIN
- 静态电流(VFB > VREF):28µA(典型值)
- 关断电流:150nA(典型值,EN = 低)
- I/O兼容EN输入:1.2V
- 1%反馈精度(0 °C至125 °C)
- 100%模式运行
- 开关频率:2.2MHz
- 可提供省电模式或强制PWM选项
- 电源良好输出引脚
- 短路保护(HICCUP)
- 内部软启动
- 有源输出放电
- 热关断保护
- 改进了TLV62585(DRL)的直接替代产品
应用
- 机顶盒、电视应用
- IP网络摄像头、多功能打印机
- 无线路由器、固态硬盘
- 电池供电应用
- 通用负载点电源
框图
典型应用
效率与输出电流(5VIN时)
发布日期: 2024-12-10
| 更新日期: 2024-12-19

