TI TPS62A04B和TPS62A04AB的输出电压可使用外部电阻分压器进行设置。内部软启动电路可限制启动时的浪涌电流,电源良好信号可指示正确的输出电压。
过流保护与热关断相结合,可为器件和应用提供保护。此系列器件采用SOT563封装。
特性
- 输入电压范围:2.5 V至5.5 V
- 可调输出电压范围:0.6V至VIN
- 低RDSON 开关:15mΩ/10mΩ
- 静态电流:25 µA
- 1%反馈精度(0°C至125°C)
- 100%模式运行
- 开关频率:2.2MHz
- 有节能模式或FPWM选项可供选择
- 电源良好输出引脚
- 短路保护(HICCUP)
- 内部软启动
- 输出放电
- 热关断保护
- 采用1.6mmx1.6mm SOT563封装
- 与 TLV62585 引脚对引脚兼容
应用
- 多功能打印机
- 机顶盒
- 电视应用
- IP网络摄像头
- 无线路由器、固态硬盘
- 电池供电应用
- 通用负载点电源
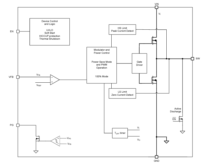
框图
典型应用
5VIN时效率与输出电流的关系
发布日期: 2024-12-10
| 更新日期: 2024-12-19

