根据输入电压的不同,当输入电压近似等于输出电压时,Texas Instruments TPS631012/TPS631013会自动以升压、降压或3周期降压/升压模式运行。模式切换采用定义的占空比进行,避免了不必要的模式内切换,从而减少输出电压纹波。8µA静态电流和省电模式可在轻负载甚至空载条件下实现超高效率。该器件提供采用WCSP封装的极小解决方案尺寸。
特性
- 输入电压范围:1.6V-5.5V
- 器件输入电压:> 1.65V(启动)
- 输出电压范围:1.0V至5.5V(可调)
- 高输出电流能力:3A峰值开关电流
- VIN≥3V、VOUT=3.3V时为2A IOUT
- 1.5A IOUT(VIN≥2.7V,VOUT=3.3V)
- 在整个负载范围内具有高效率
- 8µA典型静态电流
- 自动省电模式和强制PWM模式可配置
- 峰值电流降压-升压模式架构
- 无缝模式转换
- 正向和反向电流操作
- 启动至预偏置输出
- 固定频率运行,2MHz开关频率
- 运行安全可靠
- 过流和短路保护
- 集成软启动,采用有源斜坡
- 过热和过压保护
- 带负载断开功能的真正关断功能
- 正向和后向电流限制
- 默认设置内部EN
- TPS631012和TPS631012X (X=1,2,3):转换器_EN = 0
- TPS631013: CONVERTER_EN = 1
- 小尺寸解决方案
- 小尺寸1µH电感器
- 1.803mm × 0.905mm in WCSP
应用
- TWS
- 系统前置稳压器
- 智能手机
- 平板电脑
- 端子
- 远程信息处理系统
- 负载点调节
- 有线传感器
- 端口/电缆适配器
- 加密狗
- 指纹、相机传感器
- 电子智能锁
- IP网络摄像头
- 电压稳定器
- 数据通信
- 光学模块
- 冷却/加热
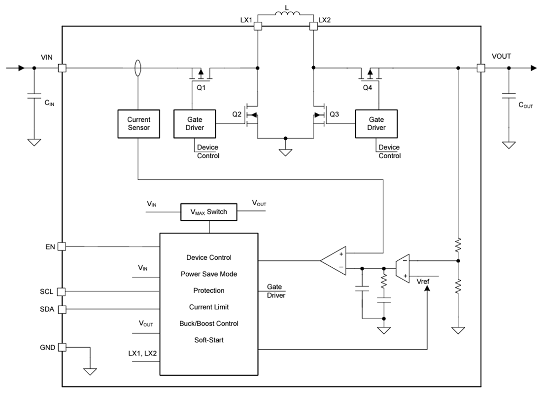
功能框图
发布日期: 2023-09-12
| 更新日期: 2023-09-19

