Texas Instruments TPS63710负输出降压型直流-直流转换器
Texas Instruments TPS63710负输出降压型直流-直流转换器可生成低至-5.5V的负输出电压,并可根据输入电压与输出电压之比提供高达1A的输出电流。该器件的滤波参考系统可实现1/f的低噪声,这一点在高性能电信系统中至关重要。TPS63710采用固定频率的PWM控制拓扑结构。该器件具有内部电流限制和热关断功能。TPS63710的输入电压范围为3.1V至14V,因此可用于负输出电压由绝对值较高的正输入电压产生的各类应用。同步整流可实现高效率,尤其是对于-1.8V之类的较小输出电压,这类电压通常用作高性能DAC和ADC的负电源电压。该器件具有1.5MHz的固定开关频率,可使用小型外部元件,并可实现较小的整体解决方案尺寸。特性
- 输入电压范围:3.1V至14V
- 输出电流:1A
- 输出电压精度:±1.5%
- 同步整流
- 较低的1/f噪声参考系统
- 输出电压范围:-1V至-5.5V
- |VOUT| < 0.7 x VIN
- 效率高达91%
- 1.5MHz固定频率PWM模式
- 热关断
- 5µA关断电流
- 3mm x 3mm WSON封装
应用
- 通用 负电压电源
- 电信 系统ADC和DAC电源
- 用于GaN晶体管的偏置
- 光学模块激光二极管偏置
- 需要负电源电压的噪声敏感型和空间受限应用
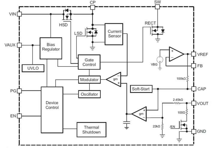
功能框图
其他资源
发布日期: 2017-10-30
| 更新日期: 2022-07-11
