TI TPS63901降压-升压转换器提供宽电源电压范围和可编程的输入电流限制(1mA至100mA和无限制)。得益于上述电流限制和电压范围,该器件非常适合各种一次电池(3芯串联碱性电池、1S Li-MnO2或1S Li-SOCl2)以及二次电池搭配使用。
高输出电流功能支持sub-1GHz、BLE、LoRa、wM-Bus和NB-IoT等常用射频标准。
特性
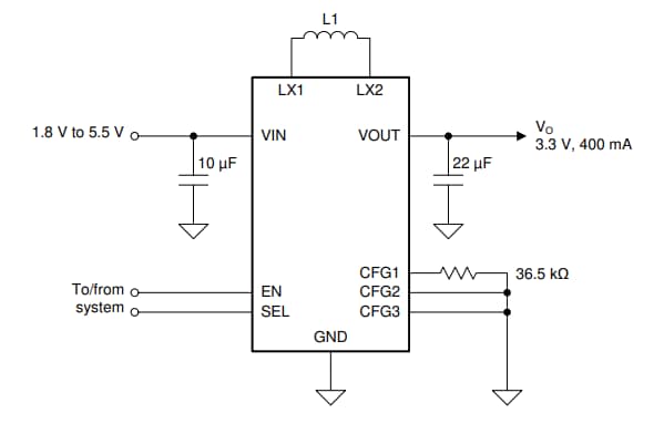
- 输入电压范围:1.8V至5.5V
- 输出电压范围:1.8V至5V(100mV步进)
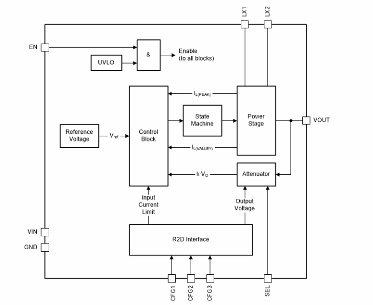
- 可通过外部电阻器编程
- SEL引脚,切换两个输出电压预设
- VI≥2.0V、VO=3.3V时的输出电流为400mA
- 可堆叠:并行多个器件,用于提高输出电流
- 效率:>90%(10µA负载电流时)
- 静态电流:75nA
- 关断电流:60nA
- 单模运行
- 消除降压、降压-升压和升压操作之间的模式转换
- 低输出纹波
- 出色的瞬态性能
- 强大的操作特性
- 集成软启动
- 可编程输入电流限制,具有8个设置(1mA至100mA和无限)
- 输出短路和过热保护
- 微型解决方案尺寸
- 小型2.2µH电感器、单个22µF输出电容器
- 12焊球、1.5mm × 1.15 mm、0.35mm脚距CSP封装
应用
- 智能手表
- 智能跟踪器
- 可穿戴电子产品
- 医疗传感器贴片和患者监护仪
- 智能电表和传感器节点
- 电子智能锁
- 工业物联网(智能传感器)和NB-IoT
简化示意图
框图
发布日期: 2022-08-01
| 更新日期: 2022-08-09

