该LDO的输出电流为300mA,工作输入电压范围为1.6V至6V。因此,可从降压转换器提供LDO。为实现设计和排序灵活性,该降压转换器和LDO具有单独的电压输入和使能。TPS650002-Q1 PMIC通过MODE引脚可以被强制进入固定频率PWM,用于低噪声应用。
TPS650002-Q1 SVS电源管理IC采用16引脚无引线封装 (3mm×3mm WQFN)。TPS650002-Q1器件符合汽车应用类AEC-Q100认证。
特性
- 符合汽车应用标准
- 下列性能符合AEC-Q100标准:
- 器件温度等级2:-40°C至+105°C,TA
- 降压转化器
- VIN范围:2.3V至6V
- 2.25MHz固定频率工作
- 600mA输出电流
- LDO
- VIN范围:1.6V至6V
- 输出电流:高达300mA
- 独立的电源输入和使能
- 3mm×3mm 16引脚WQFN
应用
- 汽车摄像头模块
- 汽车信息娱乐
- 汽车仪表
- 汽车传感器融合
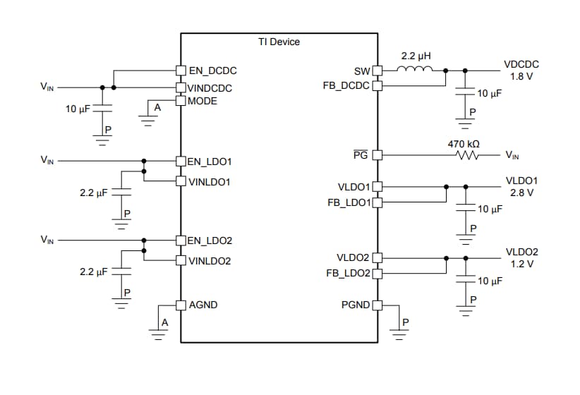
典型应用原理图
发布日期: 2019-11-14
| 更新日期: 2024-01-31

