该双输出转换器支持低输出电压纹波。最大输出电流通常在200mA至500mA范围内,具体取决于输入电压与输出电压比和电流限制选项。VPOS和VNEG综合效率可达85%,可保持系统冷却或获得更长的电池使用寿命。该器件输入电压范围为2.7V至5.5V,可由电池或3.3V或5V固定电源轨供电。
TI TPS6513x/TPS6513x-Q1转换器采用固定频率PWM控制拓扑,在省电模式下运行时,以轻负载电流使用脉冲跳跃模式。该器件运行时静态电流仅为500µA。独立使能引脚允许为两个输出提供灵活的上电和断电排序。正负输出独立工作,可实现非对称输出电压和电流。该转换器具有内部电流限制、过压保护和热关断功能,可在故障状态下确保最高可靠性。
TPS6513x-Q1转换器采用4mm × 4mm VQFN-24封装。该解决方案尺寸小,最低开关频率为1.25MHz,只需较小的电感器和少量其他外部元件。
TPS6513x-Q1器件符合汽车应用类AEC-Q100标准。
特性
- 符合汽车应用类AEC-Q100标准
- AEC-Q100测试指南结果如下
- 器件温度2级:环境工作温度范围-40°C至+105°C
- 电气特性:在-40°C至+125°C结温范围内测试
- 器件HBM ESD分类等级H1C
- 器件CDM ESD分类等级C4B
- 双可调输出电压最高可达15V,最低可至-15V
- 高转换效率
- 正输出轨高达91%
- 负输出轨高达85%
- 低负载下的省电模式
- 升压和逆变器主开关的典型开关电流限制为2A
- 独立使能输入,用于上电和断电排序
- 外部PFET控制输出,支持在关断时完全断开电源
- 输入电压范围:2.7 V至5.5 V
- 最低1.25MHz固定频率PWM运行
- 热关断
- 两路输出均具有过压保护
- 关断电流:0.2 µA(典型值)
- 小型4mm x 4mm QFN-24封装 (RGE),带可湿性侧翼
应用
- LCD和AMOLED显示屏(约4”至17”)
- 个人电子产品(笔记本电脑、显示器、游戏)
- 楼宇自动化(电梯、恒温器)
- 医疗保健、健身、EPOS、工业HMI、测试和测量
- 通用分轨电源
- T&M、数据采集、DAC、ADC
- 差分音频PA电源
- 工厂自动化和控制输入和输出模块
- 差分运算放大器和比较器电源
数据手册
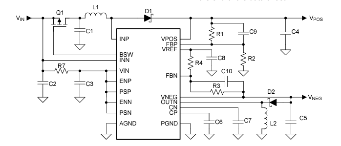
简化应用
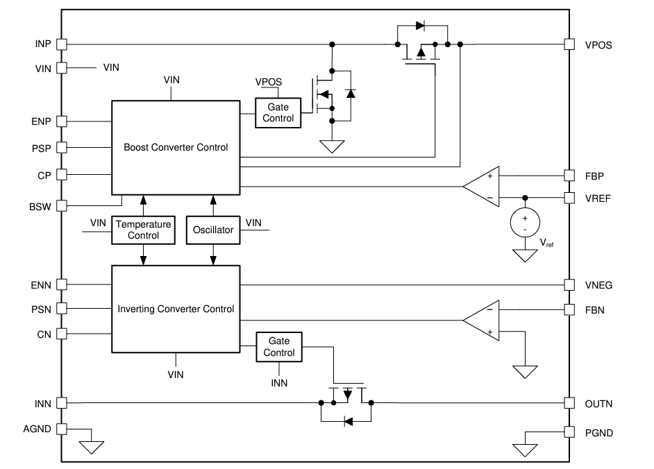
框图
发布日期: 2024-11-07
| 更新日期: 2026-03-05

