Texas Instruments TPS65216电源管理IC (PMIC)
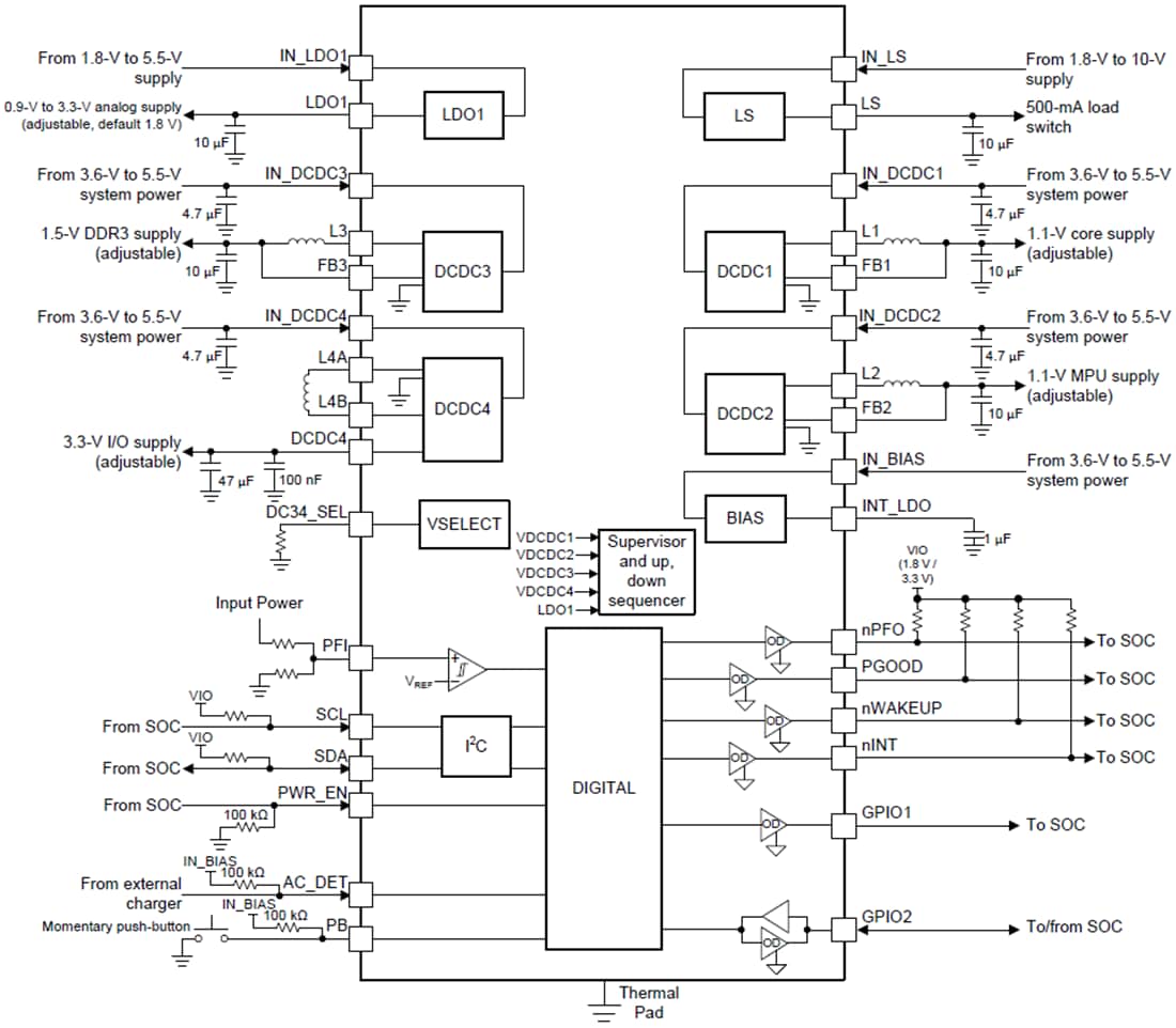
Texas Instruments TPS65216电源管理IC (PMIC) 是一款单芯片IC,专门设计用于为AMIC110和AMIC120处理器的所有功能提供电源管理。直流/直流转换器DCDC1至DCDC4分别用于为内核、MPU、DDR存储器和3.3V模拟和I/O供电。LDO1为处理器提供1.8V模拟和I/O。GPIO2支持对DCDC1和DCDC2转换器进行热复位。用户可通过I2C接口启用和禁用所有稳压器、负载开关和GPIO。另外,UVLO和监控器电压阈值、上电顺序和断电顺序均可通过I2C编程。还可监控针对过热、过流和欠压的中断。监控器可监控DCDC1至DCDC4以及LDO1。监控器有两种设置,一种用于典型的欠压容差 (STRICT = 0b),另一种则用于极小的欠压和过压容差 (STRICT = 1b)。电源正常信号可指示五个稳压器是否进行了适当调节。特性
- 三个可调节降压转换器,带集成的开关FET(DCDC1、DCDC2、DCDC3)
- DCDC1:默认电压为1.1V,电流高达1.8A
- DCDC2:默认电压为1.1V,电流高达1.8A
- DCDC3:默认电压为1.2V,电流高达1.8A
- VIN范围:3.6V至5.5V
- 可调输出电压范围:0.85V至1.675V(DCDC1和DCDC2)
- 可调输出电压范围:0.9V至3.4V (DCDC3)
- 轻负载电流下的省电模式
- 100%占空比,可实现最低压差
- 禁用时的有源输出放电
- 一个可调节-降压升压转换器,具有集成的开关FET (DCDC4)
- DCDC4:默认电压为3.3V,电流高达1.6A
- VIN范围:3.6V至5.5V
- 可调输出电压范围:1.175V至3.4V
- 禁用时的有源输出放电
- 可调节通用型LDO (LDO1)
- LDO1:默认电压为1.8V,电流高达400mA
- VIN范围:1.8V至5.5V
- 可调节输出电压范围:0.9V至3.4V
- 禁用时的有源输出放电
- 高压负载开关 (LS),具有100mA或500mA的可选电流限值
- VIN范围:1.8V至10V
- 开关阻抗:500mΩ(最大值)
- 具有内置监管功能监控器的监管程序
- DCDC1、DCDC2 ±4%容差
- DCDC3、DCDC4 ±5%容差
- LDO1 ±5%容差
- 保护、诊断和控制
- 欠压闭锁 (UVLO)
- 常开式按钮监控器
- 过热警告和关断
- I2C接口(低至0x24)(参见在400kHz频率下操作I2C的时序要求)
应用
- 工业自动化
- 电子POS机终端 (ePOS)
- 测试与测量
- 个人导航
- 工业通信
- 背板I/O
- 联网工业驱动器
功能框图
发布日期: 2018-11-07
| 更新日期: 2023-07-19
