Texas Instruments TPS65235 LNB稳压器
Texas Instruments TPS65235 LNB稳压器设计用于模拟和数字卫星接收机。TPS65235是一款具有I2C接口的单片稳压器。该接口专门为碟式天线中的 LNB 降频转换器或多路交换器箱提供 13V 到 18V 电源和 22kHz 音频信号。它提供一个完整解决方案,器件数量最少, 功率耗散低,而且设计简单,带I2C标准接口。TPS65235 的特点是功率效率高。升压转换器集成了在 1MHz 或 500kHz 可选开关频率运行的 140mΩ 功率 MOSFET。线性稳压器的电压降是0.8V,将功率损耗降至最低。特性
- 完整的集成解决方案,用于LNB和I2C接口
- 兼容DiSEqC 2.x和DiSEqC 1.x
- 支持5V、12V和15V电源轨
- 高达1000mA精确输出电流限制,可通过外部电阻器进行调节
- 升压开关峰值电流限制,与LDO电流限制成正比
- 升压转换器,带140mΩ低Rds(on)内部电源开关
- 可选择升压开关频率1MHz或500kHz
- 非I2C应用的专用使能引脚
- 低压降输出LDO,具有用于VLNB输出的推挽输出级
- 支持内置精确22kHz音频发生器和外部音调输入
- 支持外部44kHz和22kHz音频输入
- 可调软启动和13V至18V电压转换时间
- 650mV至750mV 22kHz音调幅度选择
- I2C 寄存器,可通过EN Low访问
- 短路动态保护
- 诊断输出电压电平,DiSEqC音调输入和输出,电流级别和电缆连接
- 有热保护
- 20引脚WQFN 3mmx3mm封装
应用
- 机顶盒卫星接收器
- 电视卫星接收器
- PC卡卫星接收器
- 卫星接收器
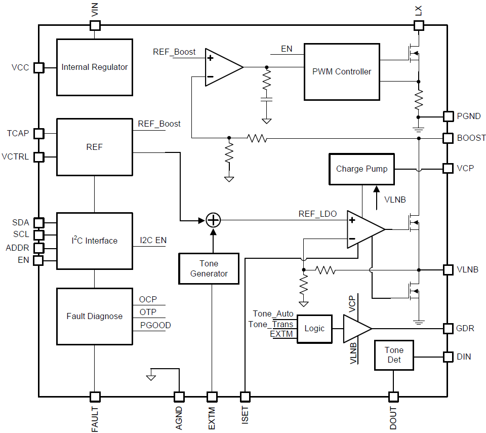
功能框图
发布日期: 2016-01-20
| 更新日期: 2022-03-11
