精密基准和误差放大器可在整个负载、线路、温度和工艺范围内提供1%的精度。Texas Instruments TPS743在搭配大于或等于2.2µF的任何类型电容器时均可稳定工作。该系列的额定工作温度范围为-40°C至125°C,每个LDO均可搭配低成本陶瓷输出电容器稳定工作。
特性
- track引脚可实现灵活的上电排序
- 精度对线,负载以及温度:1%
- 通过外部偏置电源支持低至0.9V的输入电压
- 可调输出:0.8V至3.6V
- 超低压差:55mV时为1.5A(典型值)
- 在使用任何输出电容器≥2.2µF时均保持稳定(新芯片)
- 搭配任何或不使用输出电容器(传统芯片)都可稳定工作
- 出色的瞬时响应
- 采用5mm × 5mm × 1mm QFN和DDPAK-7封装
- 开漏电源良好
- 有源高使能
应用
- 网络附加存储 - 企业
- 机架式服务器
- 网络接口卡 (NIC)
- 商户网络和服务器PSU
视频
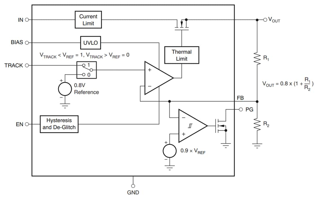
功能框图
发布日期: 2025-04-09
| 更新日期: 2025-04-17

