高精度的参考和误差放大器可在整个负载、线路、温度和过程范围内提供2%精度。该器件在使用任何≥2.2µF的电容器时都能保持稳定,在-40°C至+125°C范围内完全符合规定。Texas Instruments TPS74901采用小型(3mm×3mm)VSON封装和小型(5mm×5mm)VQFN封装,整体解决方案尺寸非常紧凑。该设备还提供DDPAK-7封装。
特性
- 0.8V至3.6V VOUT 范围
- 0.8V至5.5V超低VIN 范围
- 2.7V至5.5V VBIAS 范围
- 低压差:120 mV(典型值,3 A时)
- 电源良好 (PG) 输出实现电源监控或者为其他电源提供排序信号
- 整个线路、负载和温度范围内的精度:2%
- 可调整启动浪涌控制
- VBIAS 允许低VIN 运行,瞬态响应良好
- 使用任何 ≥ 2.2µF的输出电容时均保持稳定
- 封装
- 小型3mm × 3mm × 1mm VSON
- 5mm × 5mm × 1mm VQFN和DDPAK-7
- 有源高使能
应用
- 网络附加存储 - 企业
- 机架式服务器
- 网络接口卡 (NIC)
- 商户网络和服务器PSU
视频
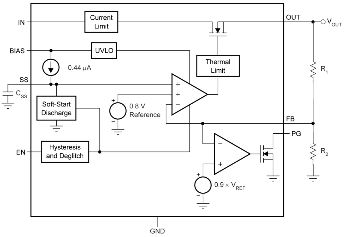
功能框图
发布日期: 2023-08-29
| 更新日期: 2025-02-27

