Texas Instruments TPS7A21/TPA7A21-Q1 500mA超低LDO稳压器
Texas Instruments TPS7A21/TPA7A21-Q1 500mA超低压差(LDO)稳压器是可提供500mA输出电流的线性稳压器。该器件提供低噪声、高PSRR以及出色的负载和线路瞬态性能,可满足射频和其他敏感模拟电路的要求。创新的设计技术,无需添加外部噪声旁路电容器即可实现低噪声性能。TPS7A21/TPA7A21-Q1具有低静态电流,非常适合用于电池供电系统。Texas Instruments TPS7A21/TPA7A21-Q1具有2.0V至6.0V输入电压范围和0.8V至5.5V输出电压范围,可满足各种系统要求。内部精密参考电路可实现出色的精度;在整个负载、线路和温度变化范围内,最大输出电压容差为1.5%。内部软启动电路有助于控制浪涌电流,从而最大限度地降低启动期间的输入电压降。该LDO可搭配小型陶瓷电容器实现稳定工作,从而实现较小的总体解决方案尺寸。即使当EN引脚未连接时,带内部控制下拉电阻器的智能使能输入电路也能让LDO禁用,帮助消除了下拉EN输入所需的外部元件。TPA7A21-Q1器件符合汽车应用类AEC-Q100认证。
特性
- 极低IQ :6.5µA
- 输入电压范围:2.0 V至6.0 V
- 输出电压范围:0.8V至5.5V(每档50mV)
- 高PSRR:91 dB(1 kHz时)
- 低输出电压噪声:7.7µVRMS
- 低压差
- 500mA时为175mV(最大值)(2.5V VOUT)
- 智能EN下拉
- 输出电压容差:±1.5%
- 稳定,搭配1µF陶瓷输出电容
- 工作结温范围:–40°C至+125°C
- 0.602mm × 0.602mm强大DSBGA封装
应用
- 手机、平板电脑
- 可穿戴设备
- IP摄像头
- 便携式医疗设备
- 智能电表和现场发射器
- RF、PLL、VCO和时钟电源
- 电机驱动器
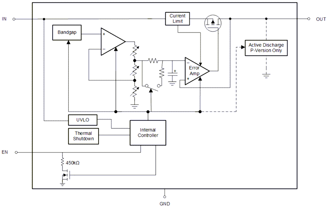
功能框图
发布日期: 2022-03-25
| 更新日期: 2025-08-01
