Texas Instruments TPS7A4700 1A 低压降线性稳压器
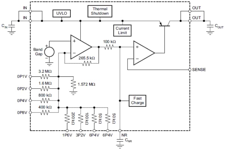
Texas Instruments TPS7A4700 低噪声 1A 低压降线性稳压器一款正电压 (+36V),超低噪声 (4.17µVRMS) 线性稳压器 (LDO),能够提供 1A 的负载供电。通过使用一个印刷电路板 (PCB) 布局布线,在无需外部电阻器或前馈电容器的情况下,TI TPS7A4700输出电压是完全用户可调节的,从而减少了总体组件数量。TI TPS7A4700 LDO 由双极型技术设计而成,主要用于高准确度、高精度仪器仪表应用。在此类应用中,规整的电压轨对于系统性能的最大化至关重要。这种设计使其成为功率运算放大器、模数转换器(ADC)、数模转换器 (DAC)及其它关键应用(诸如医疗、射频 (RF) 和测试测量应用)中高性能模拟电路的最佳选择。特性
- 3V to 36V input voltage range
- 4.17µVRMS output voltage noise (10Hz, 100kHz)
- Power supply ripple rejection
- 82dB (100Hz)
- ≥55dB (10Hz, 10MHz)
- 1A output current
- 307mV dropout voltage at 1A
- CMOS logic level-compatible enable pin
- ANY-OUT™ (user-adjustable output via PCB layout)
- No external resistors or feed-forward capacitors required
- 1.4V to 20.5V output voltage range
- Built-in fixed current limit and thermal shutdown
- High thermal performance 5mm x 5mm QFN package
- -40°C to +125°C operating temperature range
应用
- Voltage-controlled oscillators (VCO)
- Frequency synthesizers
- Test and measurement applications
- Medical
- RX, TX, and PA circuitry
- Supply rails for operational amplifiers
- DACs, ADCs, and other high-precision analog circuitry
- Audio applications
- Post DC/DC converter regulation and ripple filtering
- Industrial instrumentation
- Base stations and telecom infrastructure
Functional Block Diagram
TI Reference Designs Library
发布日期: 2012-08-07
| 更新日期: 2024-05-02
