Texas Instruments TPS7A53A-Q1超低压差稳压器
Texas Instruments TPS7A53A-Q1超低压差 (LDO) 稳压器是一款低噪声 (5.6μVRMS)、高精度、超低压差线性稳压器 (LDO),可提供3A拉电流,压差仅为130mV。TPS7A53A-Q1将低噪声、高PSRR和高输出电流能力完美结合,设计用于为噪声敏感元件供电,例如雷达电源和信息娱乐应用中的元件。该器件具有高性能,能够限制电源产生的相位噪声和时钟抖动,因此是为射频放大器、雷达传感器和芯片组供电的宝贵器件。具体而言,信号链元件受益于器件的高性能。TPS7A53A-Q1具有可湿性侧翼选项,便于光学检测。对于需要低输入、低输出 (LILO) 工作电压的数字负载,例如ASIC、FPGA和DSP,TPS7A53A-Q1具有出色的精度(1.3%过载和温度)、遥感、完美的瞬态性能和软启动功能,可提供最佳系统性能。Texas Instruments TPS7A53A-Q1具有多种功能,因此非常适合用于各种要求苛刻的应用。
特性
- 符合汽车应用类AEC-Q100标准
- 温度等级1:–40°C≤TA≤+125°C
- HBM ESD分类等级2
- CDM ESD分类等级:C4A
- 扩展结温 (TJ) 范围
- –40°C至+150 °C
- 输入电压范围
- IN:VIN +VDO至6.0V
- 偏置: VOUT +VDO(BIAS) 至6.0V
- 低压差: 130 mV 时):3 A
- 输出电压噪声:5.6VRMS
- 精度对线,负载以及温度
- 1.3%(最大值)
- 电源纹波抑制
- 40dB(500kHz时)
- 可调软启动浪涌控制
- 开漏电源良好 (PG) 输出
- 4mm × 4mm、20引脚WQFN封装,带可湿性侧翼和高CTE (12ppm/°C) 模具化合物
应用
- 远程信息处理控制单元
- 信息娱乐与仪表板
- 成像雷达
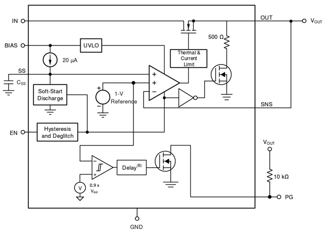
功能框图
发布日期: 2023-03-27
| 更新日期: 2025-05-22
