低噪声(4.6μVRMS)、高输出电流能力和高PSRR特性的结合,使TPS7A53B成为为噪声敏感型元件供电的出色解决方案。应用包括高速通信、视频、医疗或测试与测量。该器件的高PSRR和低噪声性能可抑制电源产生的相位噪声和时钟抖动,因此非常适合为高性能串行器和解串器 (SerDes)、模数转换器 (ADC) 和数模转换器 (DAC) 供电。具体而言,射频放大器将从该器件的高性能和5.15V输出能力受益。
对于需要低输入、低输出 (LILO) 电压运行的数字负载,TPS7A53B所具备的出色精度(0.5%过载和温度)、遥感、出色的瞬态性能和软启动功能可提供最佳系统性能。Texas Instruments TPS7A53B设计具有多种可调稳压器。得益于这种多用途设计,该器件成为压控振荡器 (VCO)、ADC、DAC和成像传感器等模拟负载以及SerDes、FPGA和DSP等数字负载的首选元件。
特性
- 在整个线路、负载和温度范围内的精度为0.5%(带偏置)
- 输出电压噪声:4.6µVRMS
- 110mV时为3A(最大值),具有偏置低压差
- 电源抑制比
- 48 dB 下 500 kHz
- 可调输出电压范围:0.5 V至5.15 V
- 输入电压范围
- 无偏置:1.4 V - 6.5 V
- 有偏置: 1.1 V - 6.5 V
- 可调软启动浪涌控制
- 开漏电源良好 (PG) 输出
- 2.5mm × 2.2mm、12引脚VQFN封装
应用
- 宏远程无线电单元 (RRU)
- 室外回程单元
- 有源天线系统mMIMO (AAS)
- 超声波扫描仪
- 实验室和现场仪表
- 传感器、成像和雷达
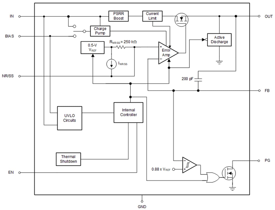
功能框图
发布日期: 2024-03-27
| 更新日期: 2024-04-09

