Texas Instruments TPS7A5x/TPS7A5x-Q1 LDO稳压器
Texas Instruments TPS7A5x-Q1汽车高精度低噪声LDO稳压器具有多种功能和出色的瞬态性能,可以在低输出电压下运行,提供出色的系统性能。TPS7A5x/TPS7A5x-Q1稳压器限制电源产生的相位噪声和时钟抖动,实现了高性能,是为射频放大器、雷达传感器和芯片组供电的理想选择。TPS7A5x/TPS7A5x-Q1汽车稳压器的性能出色,具有5.0V输出能力,射频放大器从中受益颇多。此外,该器件的噪声低、PSRR高、输出电流能力强,非常适合为雷达电源和信息娱乐应用中的噪声敏感元件供电。TPS7A5x-Q1器件通过了汽车应用所要求的AEC-Q100标准认证。特性
- 在整个线路、负载和温度范围内(有偏置)的精度为1%(最大值)
- 输出电压噪声:4.4μVRMS
- 最大偏置压差(2A时):65mV
- 电源纹波抑制
- 500kHz时为40dB
- 输入电压范围:
- 无偏置:1.4V至6.5V
- 有偏置:1.1V至6.5V
- 可调输出电压范围:0.8V至5.2V
- 可调整软启动浪涌控制
- 开漏功率正常 (PG) 输出
- 2.2mm × 2.5mm,12引脚VQFN封装
应用
- 宏远程无线电单元 (RRU)
- 户外回传单元
- 有源天线系统mMIMO (AAS)
- 超声波扫描仪
- 实验室与现场仪表
- 传感器、成像设备和雷达
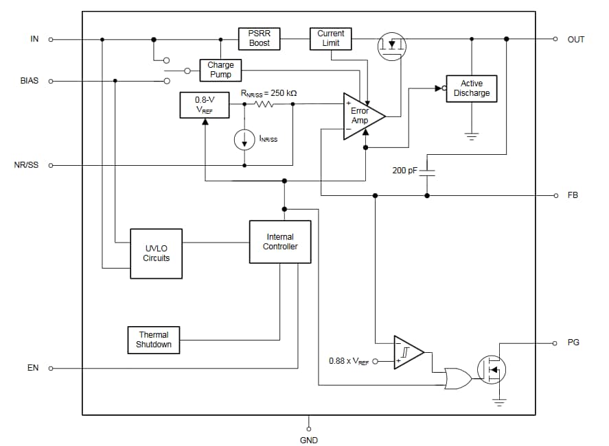
框图
View Results ( 11 ) Page
| 物料编号 | 数据表 | 系列 | 输出电流 | 回动电压 | 回动电压—最大值 | 输出电压范围 |
|---|---|---|---|---|---|---|
| TPS7A5301QRGRRQ1 | ![]() |
TPS7A53 | 3 A | 110 mV | 195 mV | 800 mV to 5.15 V |
| TPS7A5401QRGRRQ1 | ![]() |
TPS7A54 | 4 A | 150 mV | 240 mV | 800 mV to 5.1 V |
| TPS7A5201WQRTKRQ1 | ![]() |
TPS7A52 | 2 A | 95 mV | 340 mV | 800 mV to 5.2 V |
| TPS7A5301WQRTKRQ1 | ![]() |
TPS7A53 | 3 A | 110 mV | 515 mV | 800 mV to 5.15 V |
| TPS7A5201QRGRRQ1 | ![]() |
TPS7A52 | 2 A | 95 mV | 300 mV | 800 mV to 5.2 V |
| TPS7A5301RPSR | ![]() |
TPS7A53 | 3 A | 215 mV | 375 mV | 800 mV to 5.2 V |
| TPS7A5301RPST | ![]() |
TPS7A53 | 3 A | 215 mV | 375 mV | 800 mV to 5.2 V |
| TPS7A5401RPSR | ![]() |
TPS7A54 | 4 A | 330 mV | 565 mV | 800 mV to 5.1 V |
| TPS7A5401RPST | ![]() |
TPS7A54 | 4 A | 330 mV | 565 mV | 800 mV to 5.1 V |
| TPS7A5201RPSR | ![]() |
TPS7A52 | 2 A | 125 mV | 225 mV | 800 mV to 5.2 V |
发布日期: 2018-04-26
| 更新日期: 2022-12-07

