Texas Instruments TPS7A80低压差线性稳压器 (LDO)

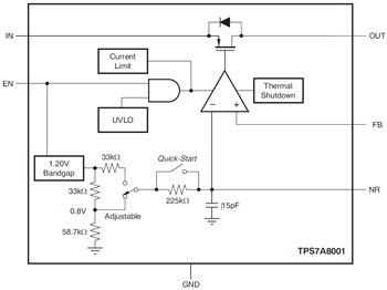
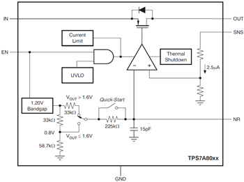
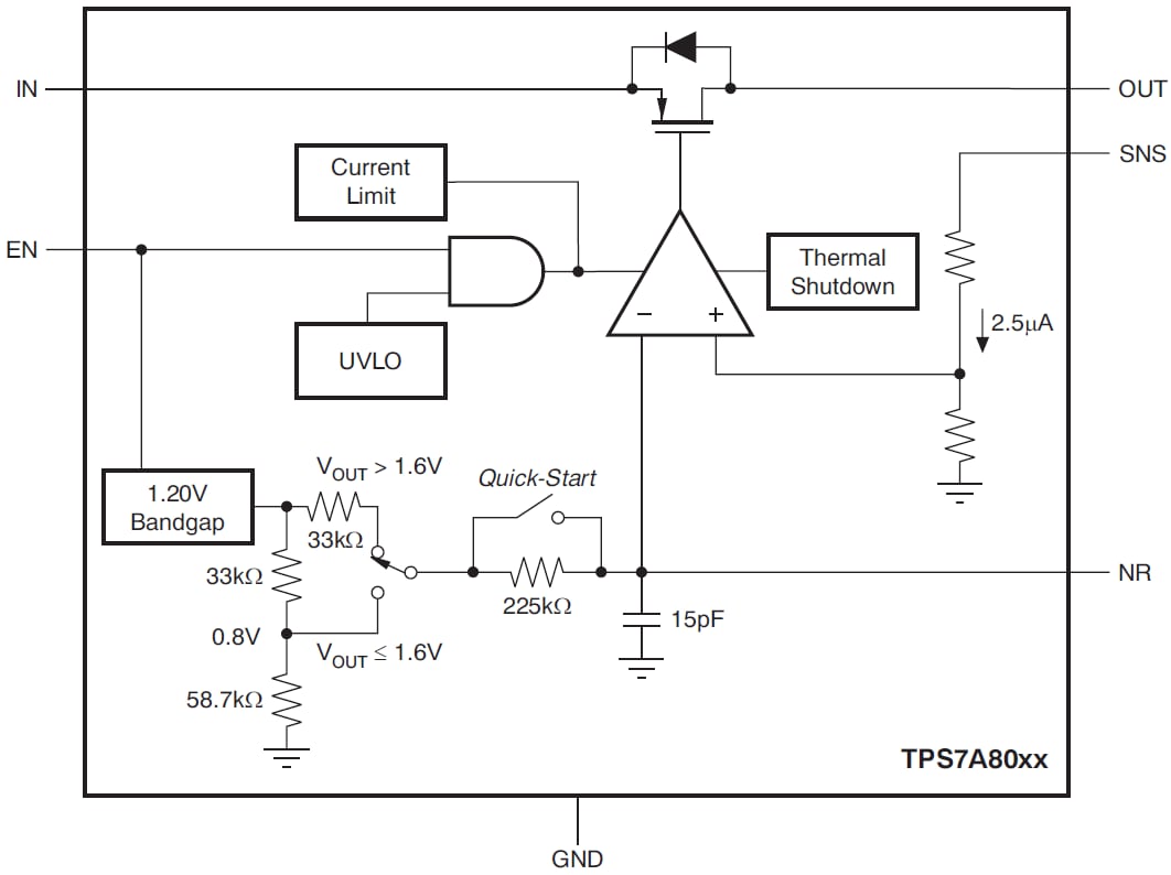
Texas Instruments TPS7A80低压差线性稳压器 (LDO) 在输出端具有非常高电源纹波抑制 (PSRR) 能力。这些LDO稳压器采用先进的BiCMOS的工艺和PMOSFET通过设备实现非常低的噪声、出色的瞬态响应和出色的PSRR性能。TPS7A80系列使用4.7μF陶瓷输出电容器,非常稳定,采用精密电压参考和反馈环路,在最坏情况亦可实现所有负载、线路、工艺和温度变化的3%精度。这些器件都可在-40°C至+125°C温度范围内完全指定,采用3mm×3mm VSON-8封装,具有散热盘。

特性

  • 低压差1A稳压器,带使能
  • 可调输出电压:0.8V至6V
  • 固定输出电压:0.8V至6V
  • 宽带宽,高PSRR
    • 63dB(1kHz时)
    • 57dB(100kHz时)
    • 38dB(1MHz时)
  • 低噪声:(14×VOUT) µVRMS典型值(100Hz至100kHz)
  • 稳定:采用4.7µF陶瓷电容器
  • 出色的负载/线路瞬态响应
  • 总精度:3%(负载/线路/温度)
  • 过流和过热保护
  • 压差非常低: 170mV(1A时典型值)
  • 3mm×3mm VSON-8 DRB封装

应用

  • 电信基础设施
  • 音频
  • 高速I/F (PLL/VCO)

功能框图

发布日期: 2018-04-02 | 更新日期: 2022-11-17