特性
- 200mV (max) at 2A Low dropout
- 0.75% (max) Accuracy over the line, load, and temperature with BIAS
- Output voltage noise of 4.4μVRMS at 0.8V output
- Input voltage range:
- 1.4V to 6.5V Without BIAS
- 1.1V to 6.5V With BIAS
- TPS7A8300A output voltage range:
- 0.8V to 5.2V Adjustable operation
- 0.8V to 3.95V ANY-OUT™ operation
- TPS7A8301A output voltage range:
- 0.5V to 5.2V Adjustable operation
- 0.5V to 2.075V ANY-OUT™ operation
- Power-supply ripple rejection of 40dB at 500kHz
- Excellent load transient response
- Adjustable soft-start inrush control
- Open-drain power-good (PG) output
应用
- Macro remote radio units (RRU)
- Outdoor backhaul units
- Active antenna system mMIMO (AAS)
- Ultrasound scanners
- Lab and field instrumentation
- Sensor, imaging, and radar
视频
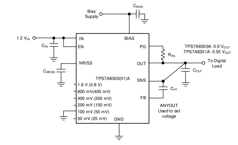
Typical Application Circuit
发布日期: 2013-10-02
| 更新日期: 2022-03-21

