Texas Instruments TPS7B8250EVM评估模块

Texas Instruments TPS7B8250EVM 300mA高压超低Iq LDO稳压器评估模块是一个用于评估TPS7B82-Q1 LDO稳压器性能的平台。TPS7B82-Q1设计用于40V VIN,输出电流为300mA (最大值) 。TPS7B8250EVM评估模块非常适合用于汽车应用的待机系统,轻负载下静态电流仅为2.7μA(典型值)。

特性

  • 宽输入电压 (VIN) 范围:3V至40V,瞬间电压高达45V
  • 最大输出电流:300mA
  • 低静态电流

PCB布局

框图 - Texas Instruments TPS7B8250EVM评估模块

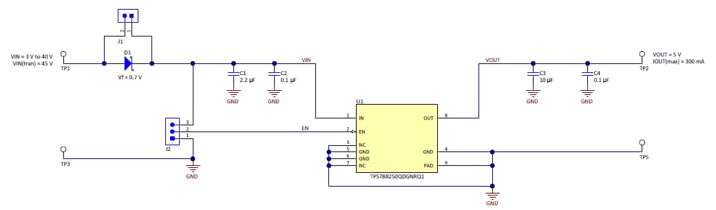
示意图

原理图 - Texas Instruments TPS7B8250EVM评估模块
发布日期: 2018-05-10 | 更新日期: 2022-12-14