特性
- 总电离剂量 (TID) 表征
- 辐射硬度保证 (RHA):可选100krad (Si) 或50krad (Si)
- 单粒子效应 (SEE) 表征
- 抗单粒子闩锁 (SEL)、单粒子烧毁 (SEB) 及单粒子栅极破坏 (SEGR) 能力可达线性能量传递 (LET) = 75MeV-cm2/mg
- 单粒子功能中断 (SEFI) 与单粒子瞬态 (SET) 特性测试:LET = 75MeV-cm2/mg
- 超低噪声(10Hz至100kHz):1.71μVRMS(典型值)
- 高电源抑制比,PSRR(典型值)
- 109 dB 下 1 kHz
- 71 dB 下 100 kHz
- 66 dB 下 1 MHz
- 输入电压范围:0.85V至7V
- 偏置电源为2.2V至14V,最大限度地降低功耗
- 输出电压:低至0.4 V
- 输出电流高达1.5A
- 在整个线路和负载范围内出色的输出精度
- 在整个温度范围内:-1.3%至+1.2%
- 在25°C时:-0.7%至+0.9%
- 低压差:1.5A时为215mV(典型值)
- 可编程软启动控制 (SS_SET)
- 开漏电源良好 (PG) 指示器
- 可配置电源良好阈值 (FB_PG)
- 带外部补偿STAB引脚的开环控制
- 可配置的内部电流限制
- 均流功能允许运行电流高达2.9 A
应用
- 为高速和高精度电路供电
- 数据转换器:ADC和DAC(模数和数模转换器)
- VCO(压控振荡器)
- PLL(锁相环)
- SerDes(串行器和解串器)
- 成像传感器
- 卫星电力系统 (EPS)
- 为FPGA(现场可编程门阵列)和DSP(数字信号处理器)精确供电
- 辐射硬化超清洁模拟电源,用于空间受限的区域
视频
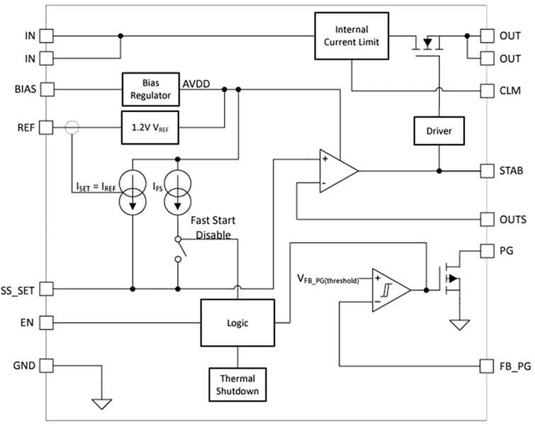
功能框图
发布日期: 2024-09-27
| 更新日期: 2026-03-17

