TI TPS7H2140EVM评估模块提供测试点、跳线、连接端子以及带有标签、易于访问的组件,可实现设备功能的自定义配置。此外,该板还包括一个稳压器,无需二次电源IO配置即可实现器件功能。
特性
- 工作电压:4.5V至32V
- 通过外部电阻器实现可编程电流限制
- 输出通道可并联,用于大电流应用
- 多路复用电流检测输出
- 灵活的配置选项,包括单通道和并行通道电路
- 可定制故障报告、电流限制、I/O引脚电源、使能和电容
套件内容
- EVM板
- EVM套件用户指南
布局
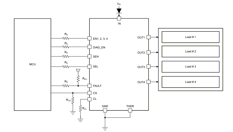
典型应用图
发布日期: 2023-11-27
| 更新日期: 2023-11-30

