Texas Instruments TPS7H2201-SP采用陶瓷封装,集成散热焊盘,可实现高功率耗散。该器件的自由大气温度范围为:-55°C至+125°C。
特性
- 辐射性能
- 辐射硬度保证 (RHA) 高达TID 100 krad(Si)
- 单粒子锁定 (SEL)、单粒子烧毁 (SEB) 和单粒子栅穿 (SEGR),不受LET=75MeVcm2/mg的影响
- SEFI/SET特色toLET = 75MeVcm2/mg
- 集成单通道负载开关
- 输入电压范围:1.5 V-7 V
- 低导通电阻(RON):35mΩ(最大值,25°C、VIN =5V时)
- 最大连续开关电流:6 A
- 低控制输入阈值支持使用1.2V、1.8V、2.5V和3.3V逻辑
- 可配置上升时间(软启动)
- 反向电流保护
- 可编程和内部电流限制(快速跳闸)
- 可编程故障定时器(电流限制和重试模式)
- 热关断
- 带散热焊盘的陶瓷封装
应用
- 空间卫星电源管理和分配
- 辐射硬化和耐受功率树应用
- 军用温度范围:–55°C至125°C
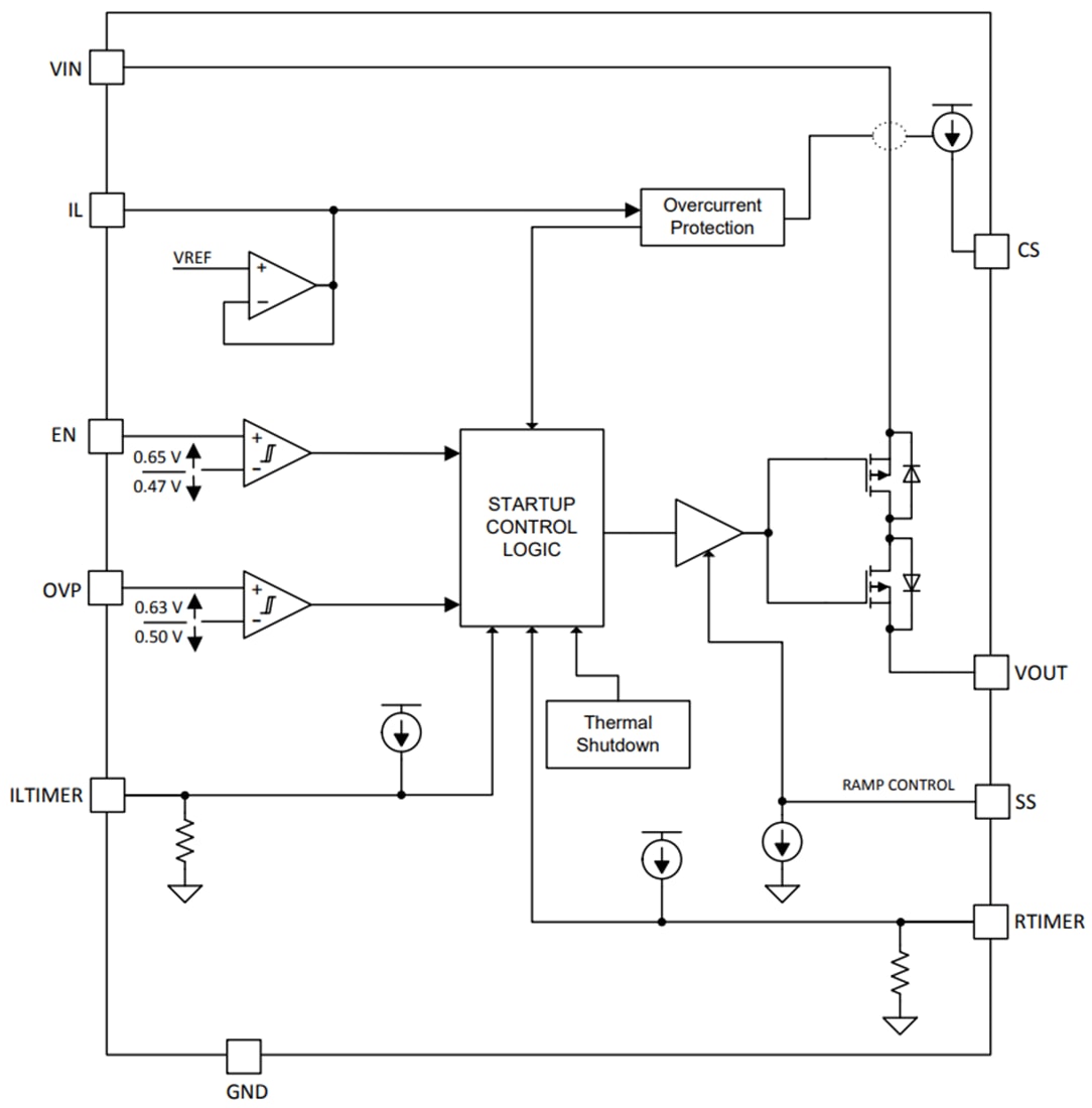
功能框图
发布日期: 2022-06-28
| 更新日期: 2025-03-05

