特性
- 支持测试DDR、DDR2、DDR3、DDR3L和DDR4
- 内置瞬态负载测试电路
- 输入内核电压VDD 支持2.5V电源轨和3.3V电源轨
- VLDOIN和VDDQ电压范围:0.9V至3.5V
- 动态性能评估特性:
- 灌电流和拉电流集成负载开关,用于瞬态负载步进仿真
- 可通过板载电阻器实现可配置的负载步进和转换率控制
- 跳线J14(引脚1和2),用于器件使能(无需安装J14即启用)
- 方便的测试点,用于探测PGOOD、CLK_IN和环路响应测试
- 不使用独立VDDQSNS源时,用于VDDQSNS至VLDOIN滤波器的可选预留位置
- 高达3A输出电流
- 方便的测试点和跳线,用于评估TPS7H3302-SEP DDR端子
应用
- 耐辐射DDR电源应用
- 用于DDR、DDR2、DDR3和DDR4的存储器终端稳压器
模块俯视图
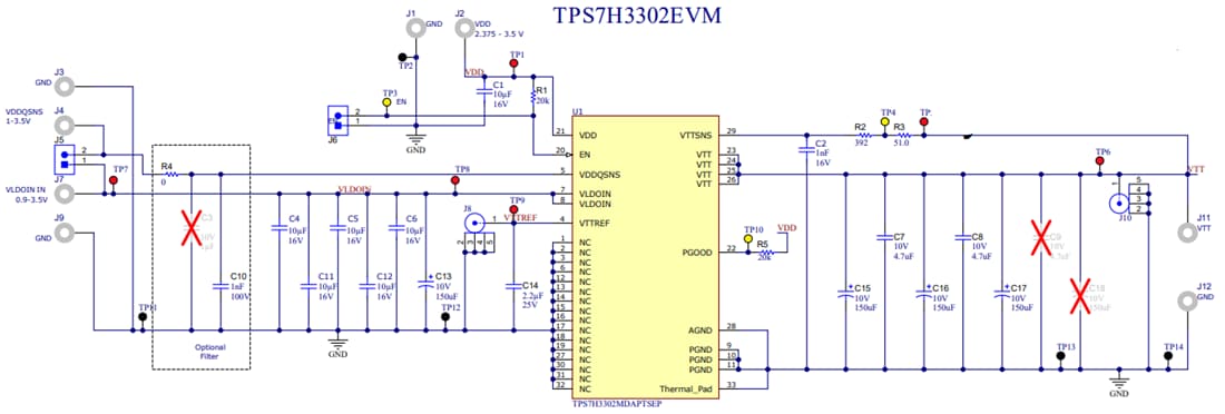
示意图
发布日期: 2023-03-08
| 更新日期: 2023-03-21

