Texas Instruments 住宅烟雾报警用TPS8802 AFE

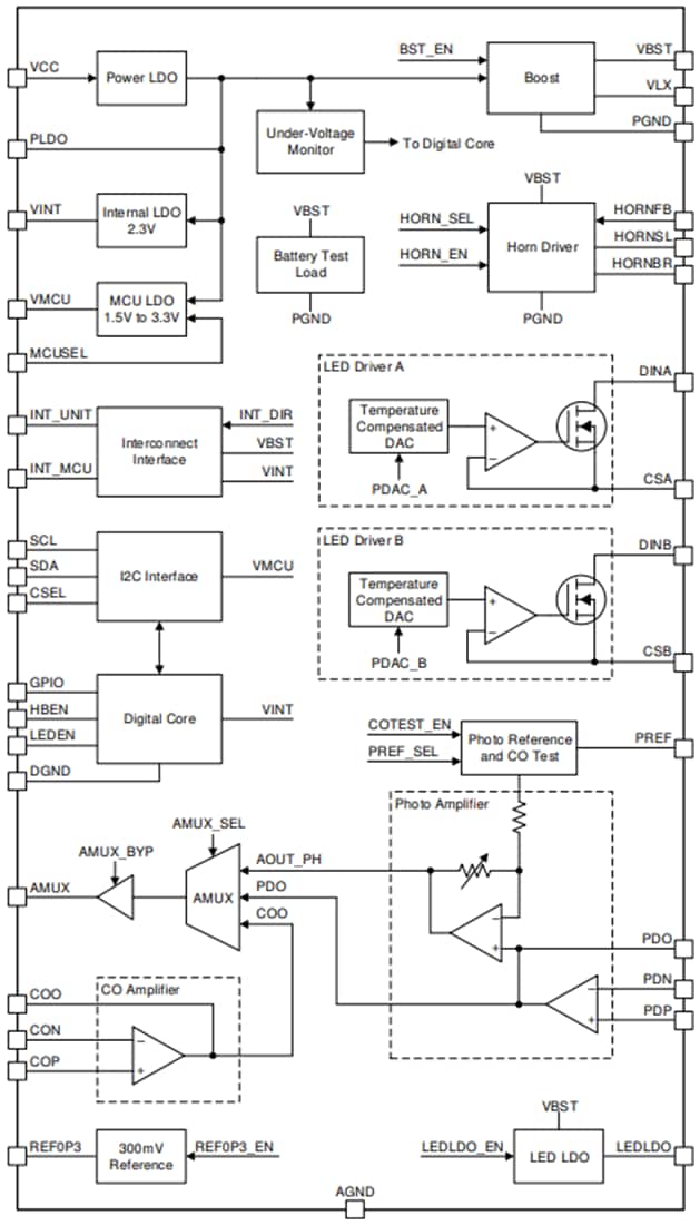
Texas Instruments TPS8802民用烟雾报警器模拟前端(AFE)集成了烟雾报警器所需的所有调节器、放大器和驱动器。该烟雾报警器是一套双波光电烟雾报警器和一氧化碳 (CO) 检测系统。该器件具有极高的灵活性,非常适合用于精度和功耗至关重要的烟雾报警系统。宽输入电压范围与低待机功耗和省电功能相结合,支持通过单节锂原电池实现10年的电池运行寿命。Texas Instruments TPS8802还支持备用电池烟雾报警器,在主电源掉电或电池断开连接时,仍能无缝保持供电。

特性

  • 光室AFE
    • 双8位可编程电流LED驱动器
    • LED电流温度补偿
    • 超低失调运算放大器,用于光电二极管
    • 可编程和可旁路增益级
  • 一氧化碳传感器AFE
    • 超低失调增益级
    • 可编程增益和参考
  • 喇叭驱动器
    • 自谐振驱动器,用于三端子压电
    • PWM支持,用于两端子压电语音
  • 电源管理
    • 可编程LDO,用于外部微控制器
    • 升压转换器,用于喇叭、互连
  • 互连总线,用于多警报通信
  • 超低功耗
  • I2C串行接口
  • 可编程电池测试负载

应用

  • 烟雾和一氧化碳报警器

功能框图

框图 - Texas Instruments 住宅烟雾报警用TPS8802 AFE
发布日期: 2020-06-02 | 更新日期: 2024-06-24